HOME   LIST
‹–   –›

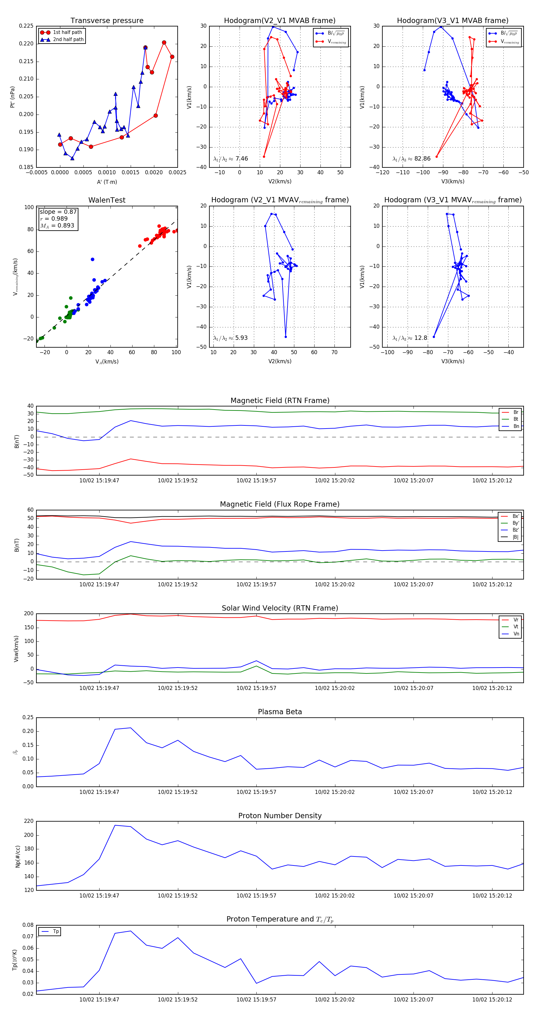
Flux Rope in 2023

Flux Rope Event 2023-10-02 15:19:43 ~ 2023-10-02 15:20:14 (32 seconds)


plot