HOME   LIST
‹–   –›

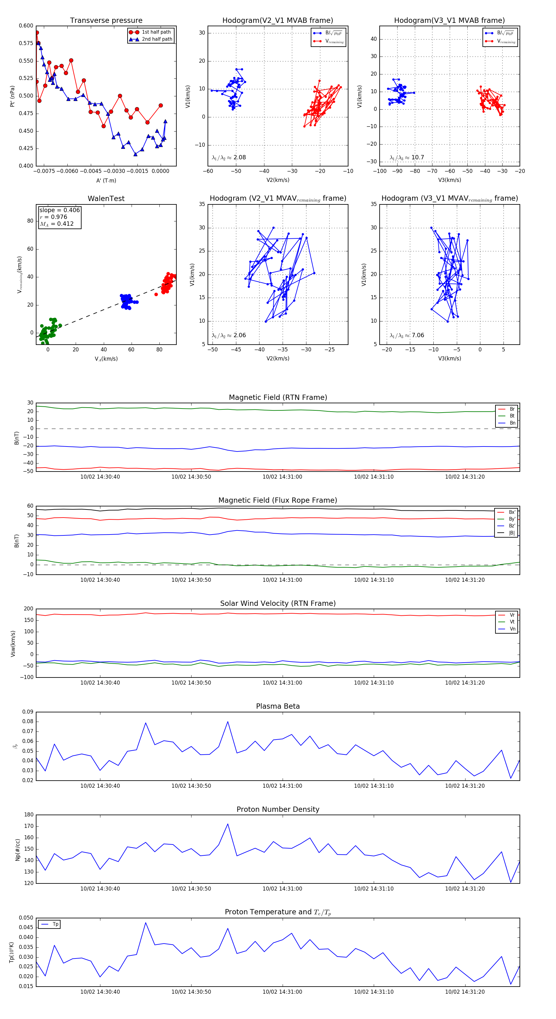
Flux Rope in 2023

Flux Rope Event 2023-10-02 14:30:33 ~ 2023-10-02 14:31:26 (54 seconds)


plot