HOME   LIST
‹–   –›

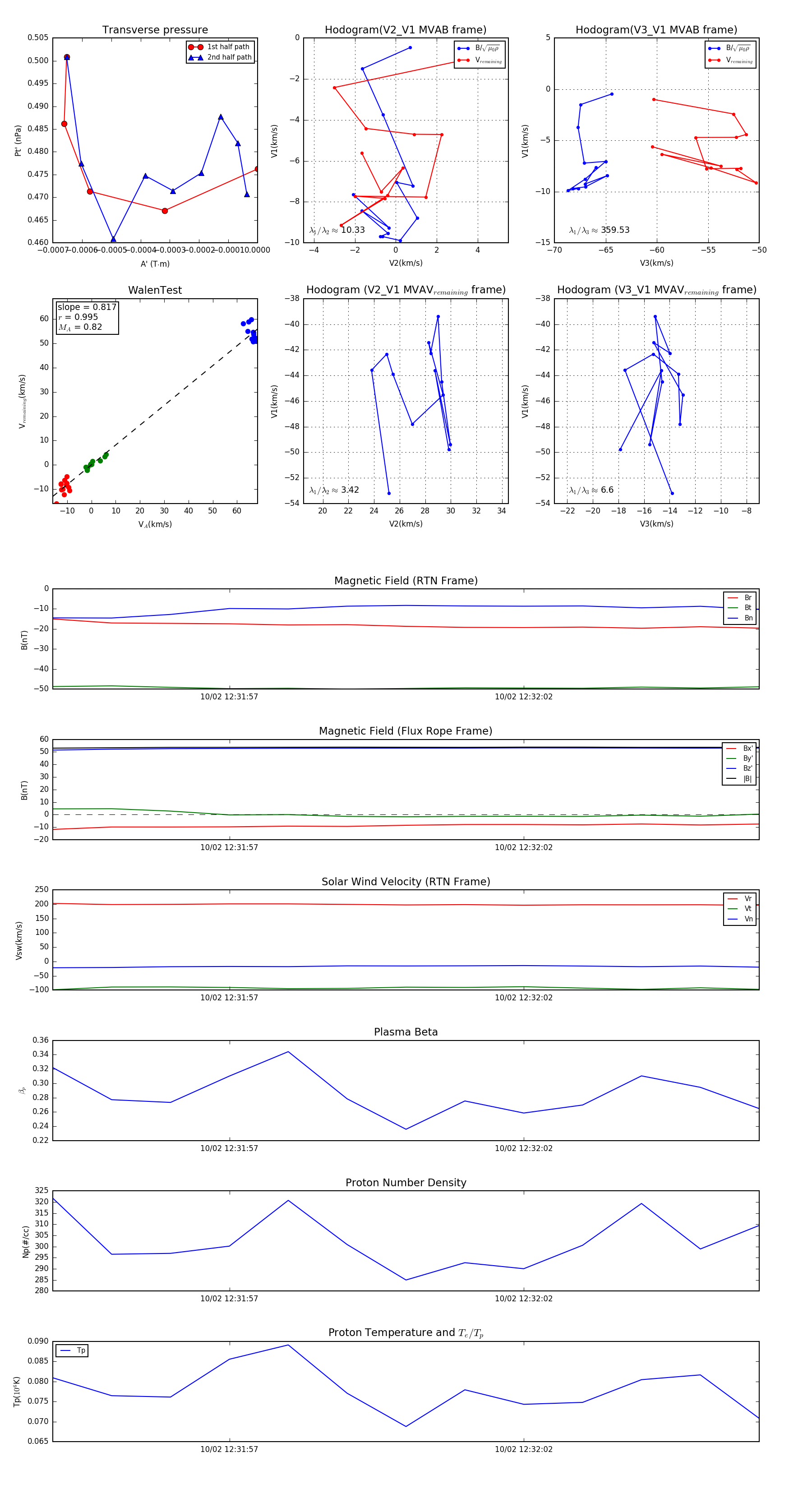
Flux Rope in 2023

Flux Rope Event 2023-10-02 12:31:54 ~ 2023-10-02 12:32:06 (13 seconds)


plot