HOME   LIST
‹–   –›

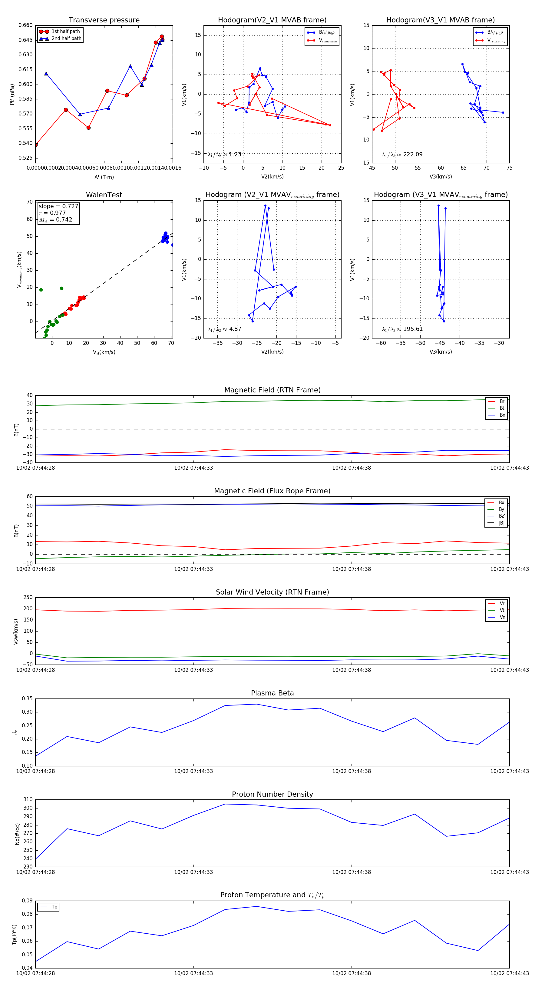
Flux Rope in 2023

Flux Rope Event 2023-10-02 07:44:28 ~ 2023-10-02 07:44:43 (16 seconds)


plot