HOME   LIST
‹–   –›

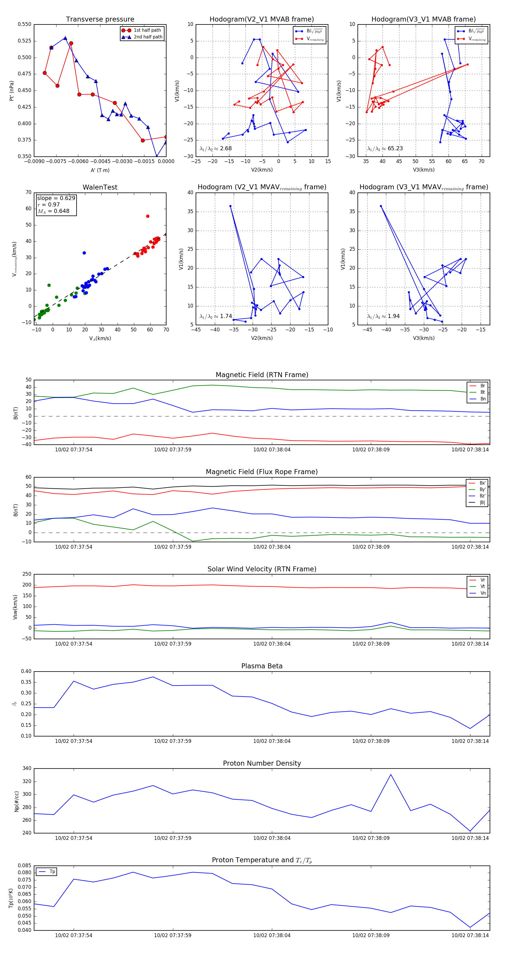
Flux Rope in 2023

Flux Rope Event 2023-10-02 07:37:52 ~ 2023-10-02 07:38:15 (24 seconds)


plot