HOME   LIST
‹–   –›

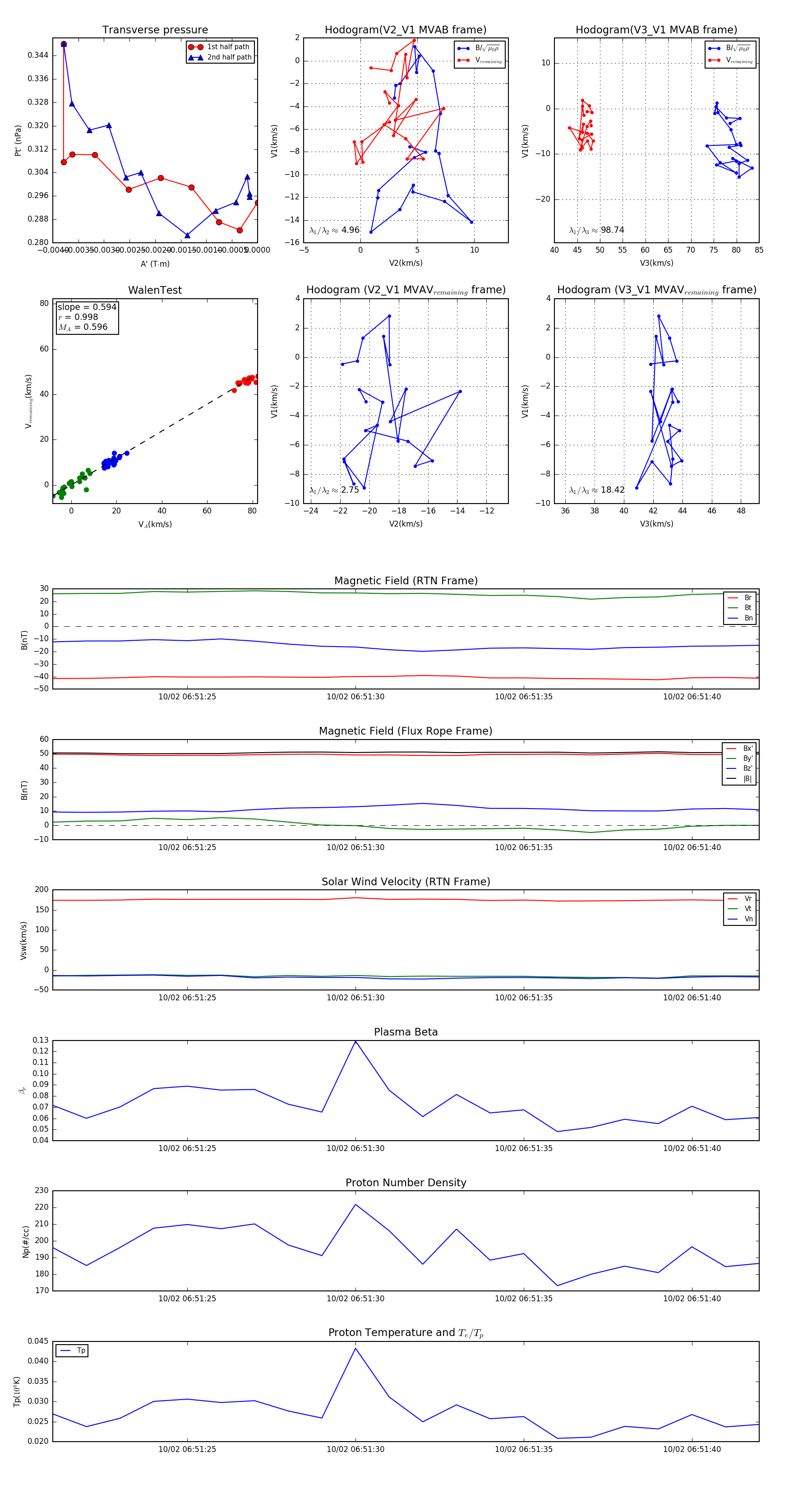
Flux Rope in 2023

Flux Rope Event 2023-10-02 06:51:21 ~ 2023-10-02 06:51:42 (22 seconds)


plot