HOME   LIST
‹–   –›

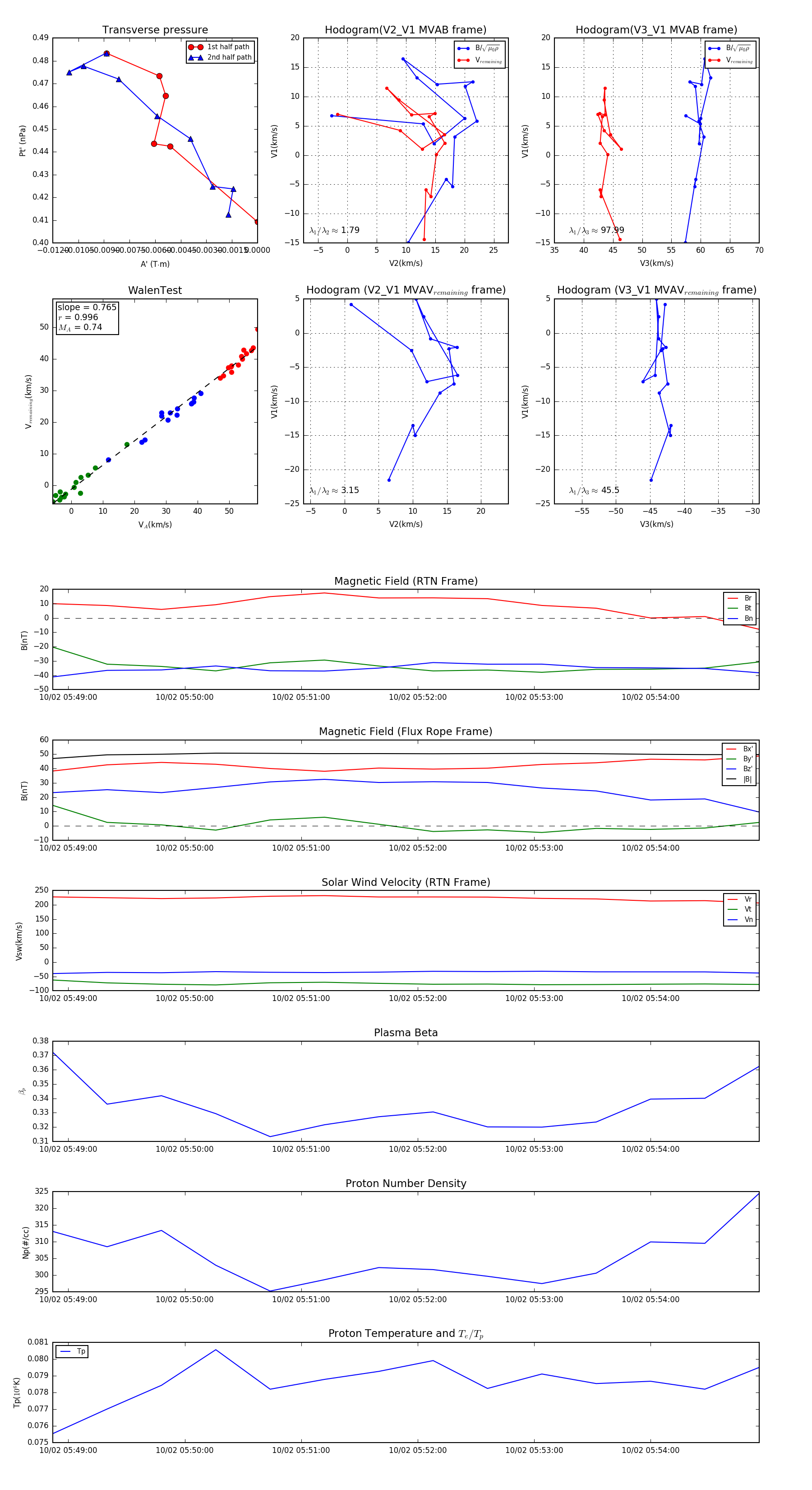
Flux Rope in 2023

Flux Rope Event 2023-10-02 05:48:52 ~ 2023-10-02 05:54:56 (365 seconds)


plot