HOME   LIST
‹–   –›

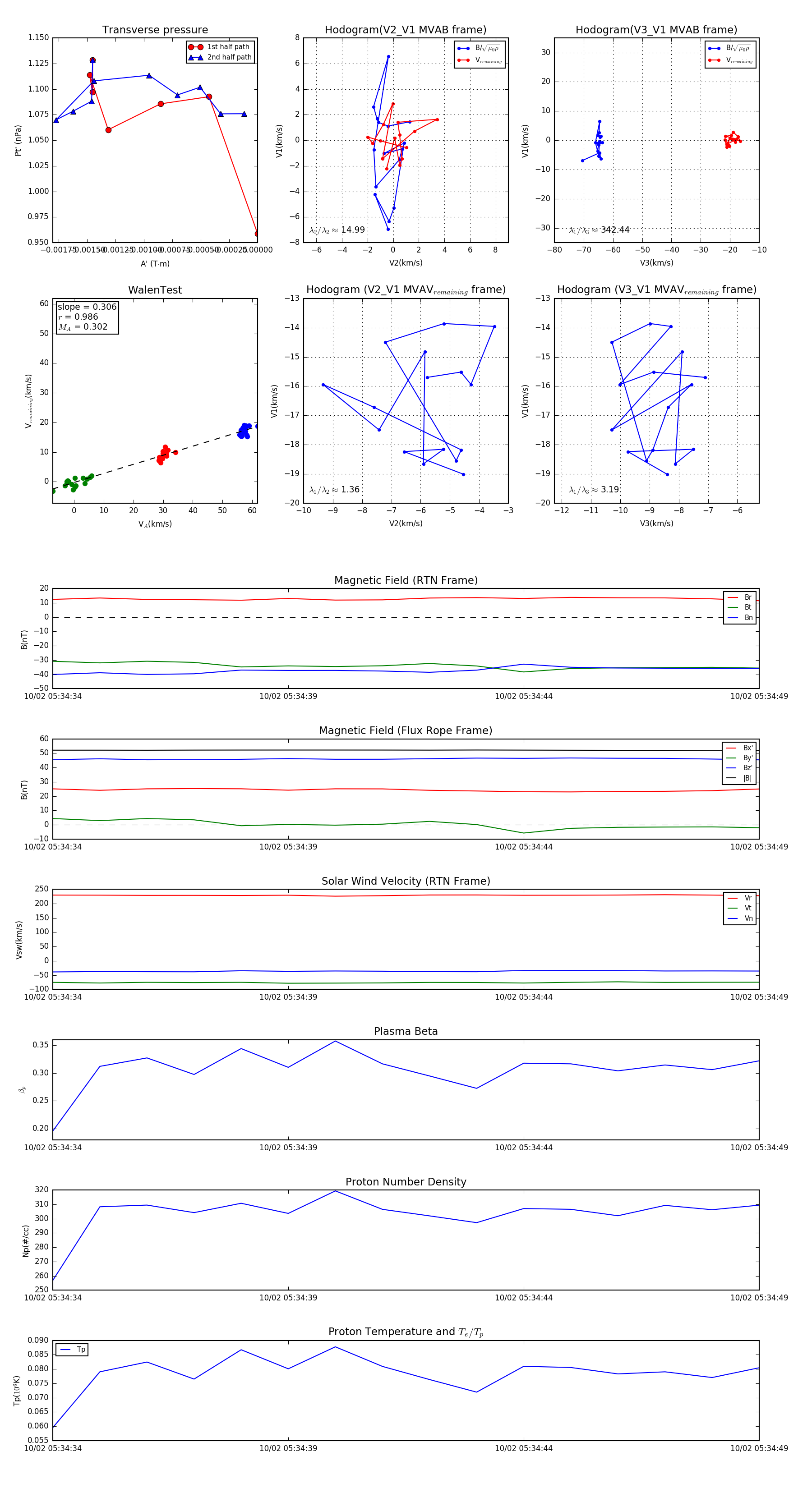
Flux Rope in 2023

Flux Rope Event 2023-10-02 05:34:34 ~ 2023-10-02 05:34:49 (16 seconds)


plot