HOME   LIST
‹–   –›

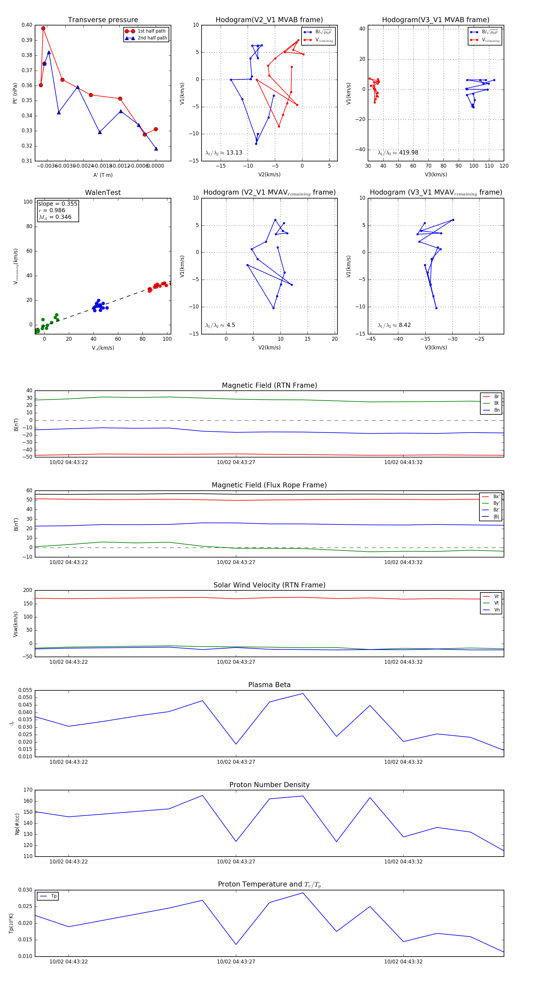
Flux Rope in 2023

Flux Rope Event 2023-10-02 04:43:21 ~ 2023-10-02 04:43:35 (15 seconds)


plot