HOME   LIST
‹–   –›

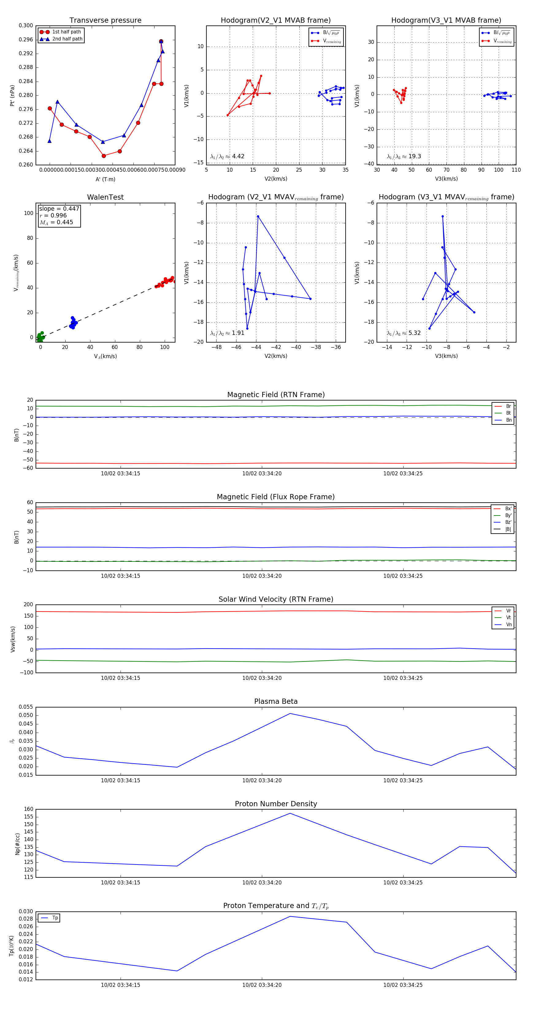
Flux Rope in 2023

Flux Rope Event 2023-10-02 03:34:12 ~ 2023-10-02 03:34:29 (18 seconds)


plot