HOME   LIST
‹–   –›

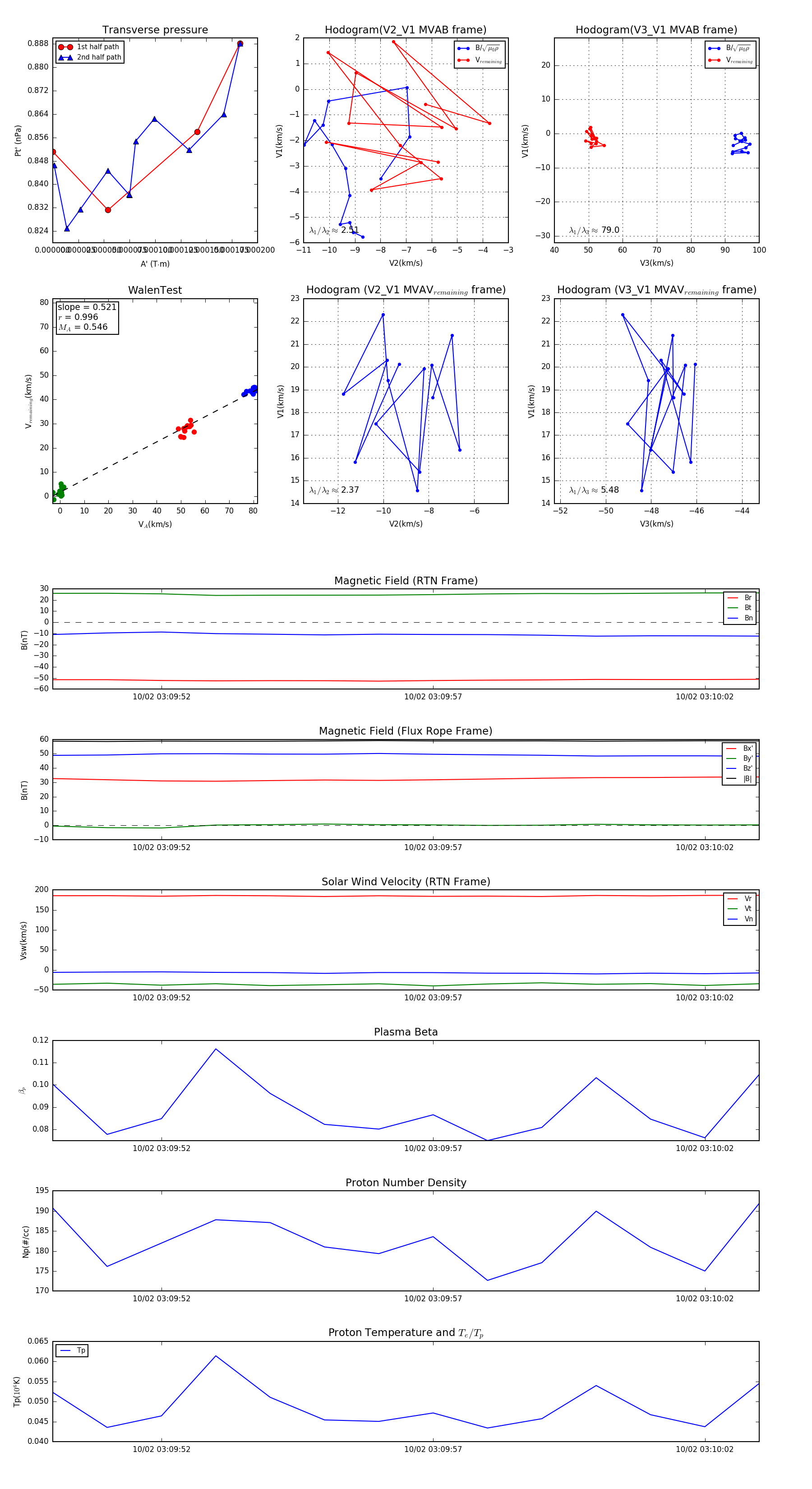
Flux Rope in 2023

Flux Rope Event 2023-10-02 03:09:50 ~ 2023-10-02 03:10:03 (14 seconds)


plot