HOME   LIST
‹–   –›

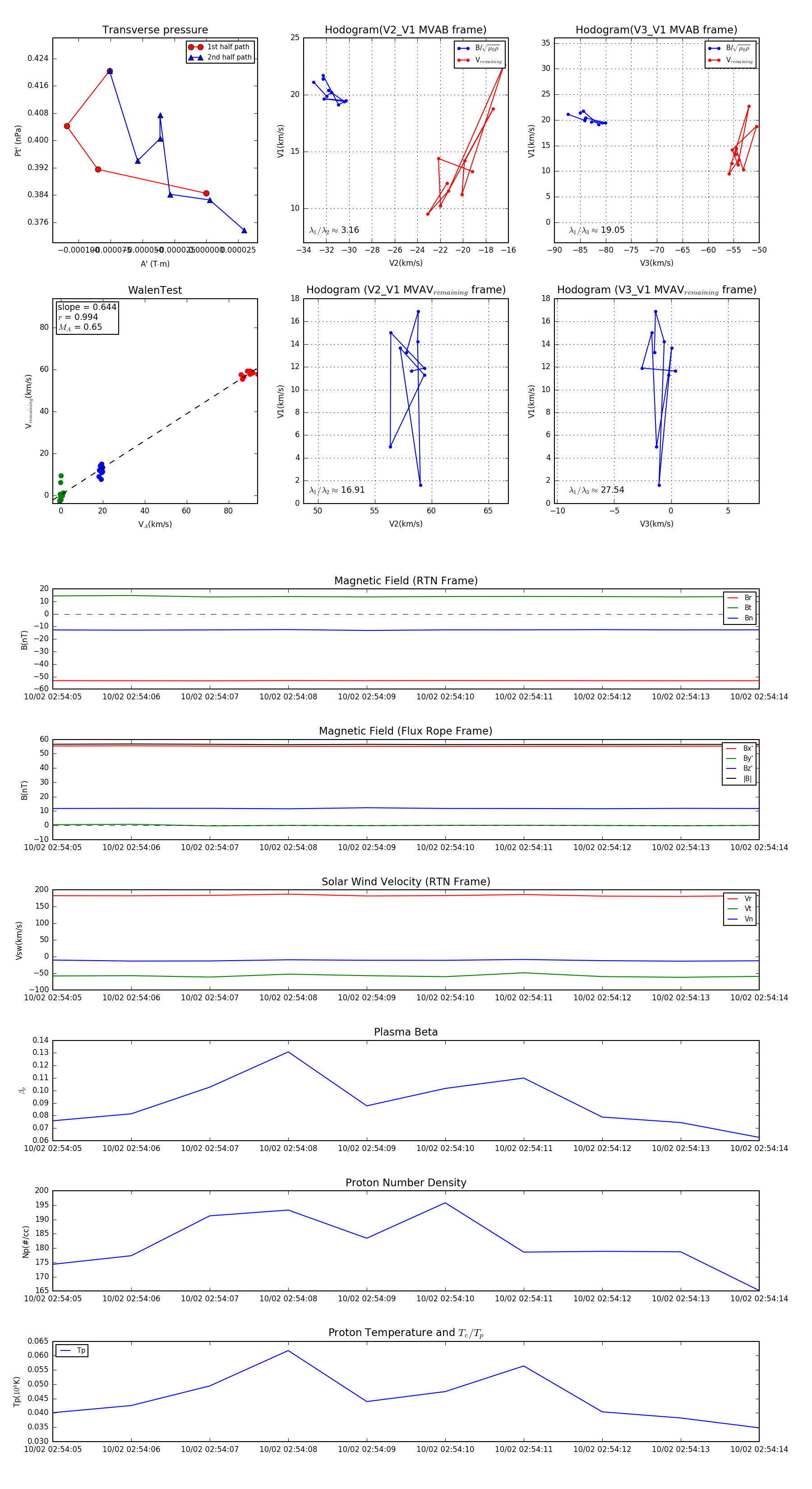
Flux Rope in 2023

Flux Rope Event 2023-10-02 02:54:05 ~ 2023-10-02 02:54:14 (10 seconds)


plot