HOME   LIST
‹–   –›

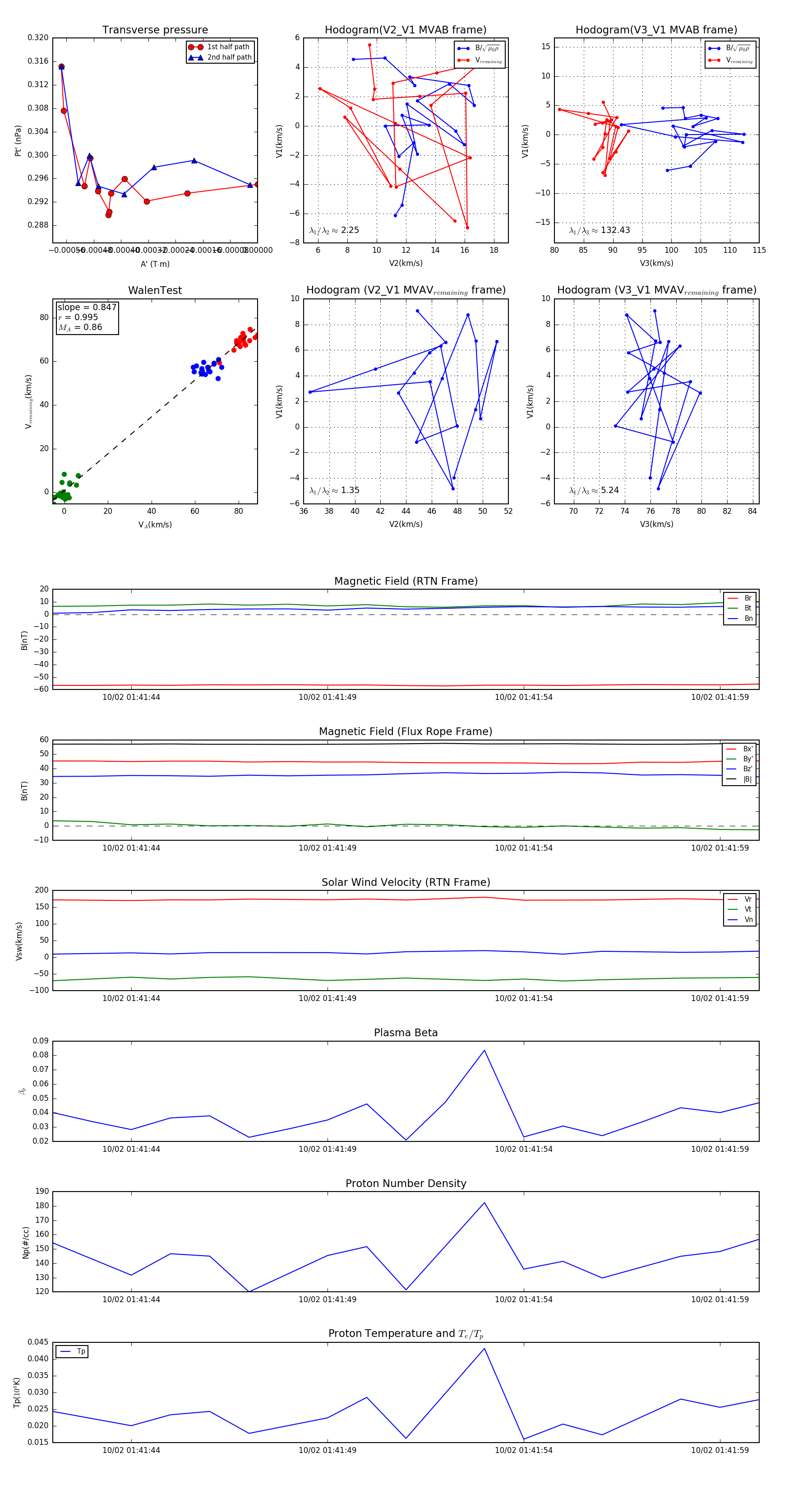
Flux Rope in 2023

Flux Rope Event 2023-10-02 01:41:42 ~ 2023-10-02 01:42:00 (19 seconds)


plot