HOME   LIST
‹–   –›

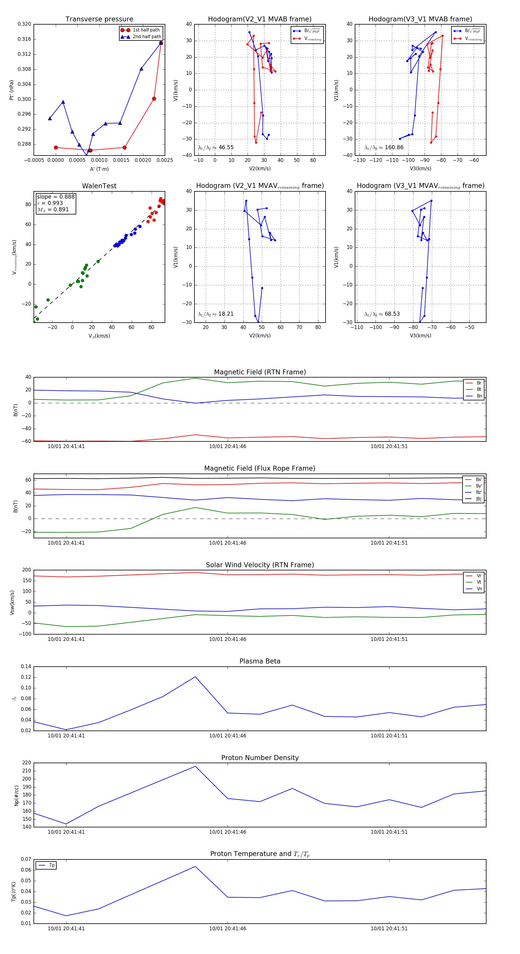
Flux Rope in 2023

Flux Rope Event 2023-10-01 20:41:40 ~ 2023-10-01 20:41:54 (15 seconds)


plot