HOME   LIST
‹–   –›

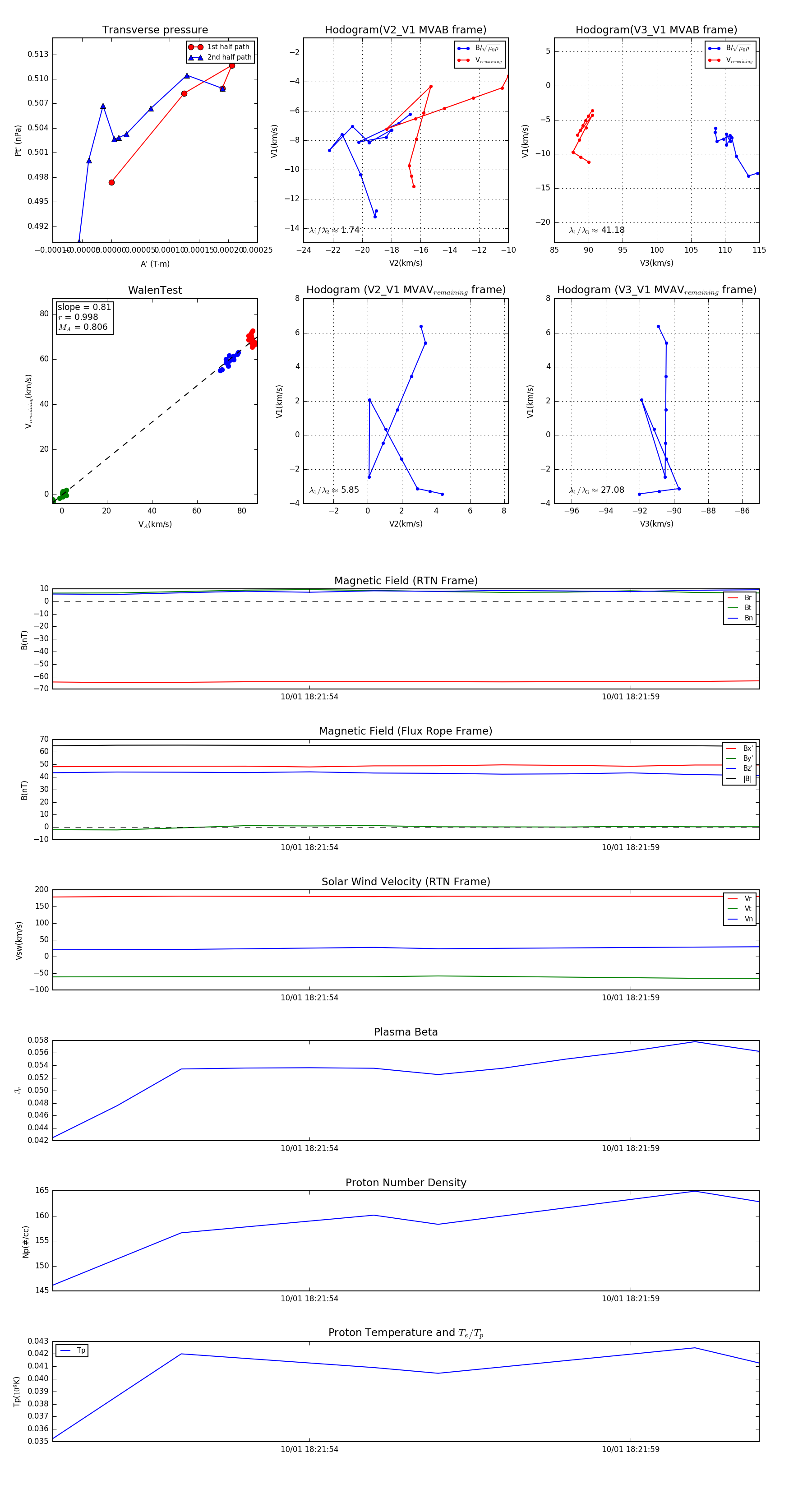
Flux Rope in 2023

Flux Rope Event 2023-10-01 18:21:50 ~ 2023-10-01 18:22:01 (12 seconds)


plot