HOME   LIST
‹–   –›

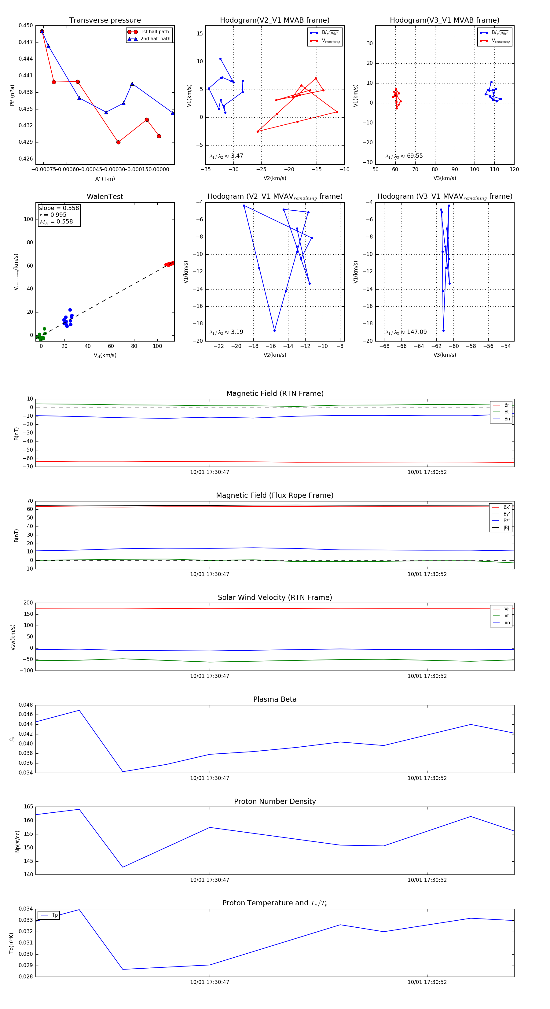
Flux Rope in 2023

Flux Rope Event 2023-10-01 17:30:43 ~ 2023-10-01 17:30:54 (12 seconds)


plot