HOME   LIST
‹–   –›

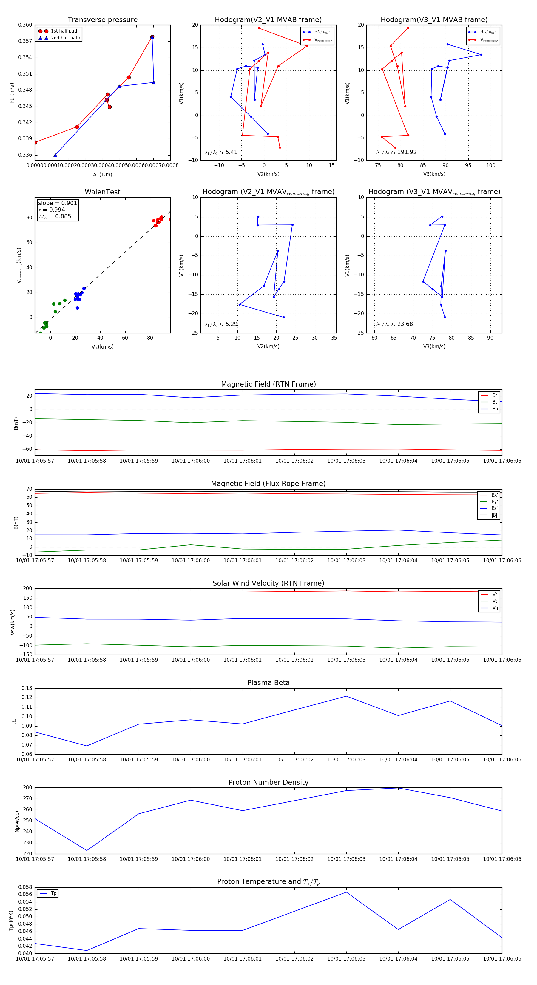
Flux Rope in 2023

Flux Rope Event 2023-10-01 17:05:57 ~ 2023-10-01 17:06:06 (10 seconds)


plot