HOME   LIST
‹–   –›

Flux Rope in 2023

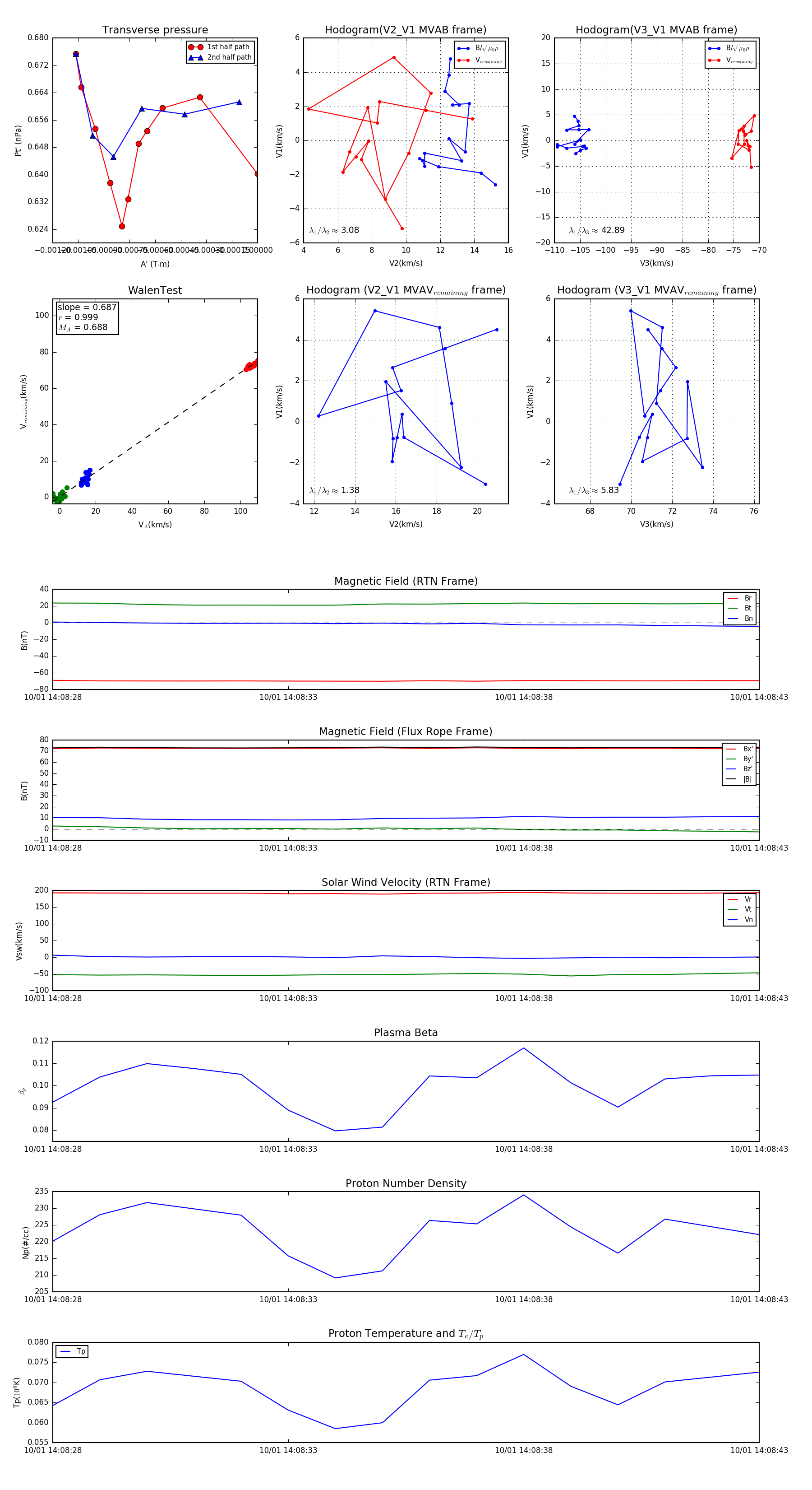
Flux Rope Event 2023-10-01 14:08:28 ~ 2023-10-01 14:08:43 (16 seconds)


plot