HOME   LIST
‹–   –›

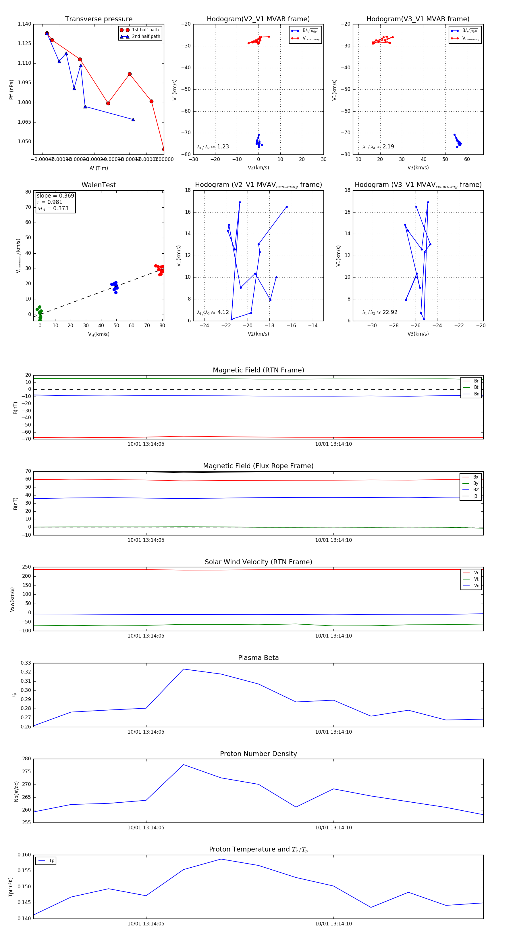
Flux Rope in 2023

Flux Rope Event 2023-10-01 13:14:02 ~ 2023-10-01 13:14:14 (13 seconds)


plot