HOME   LIST
‹–   –›

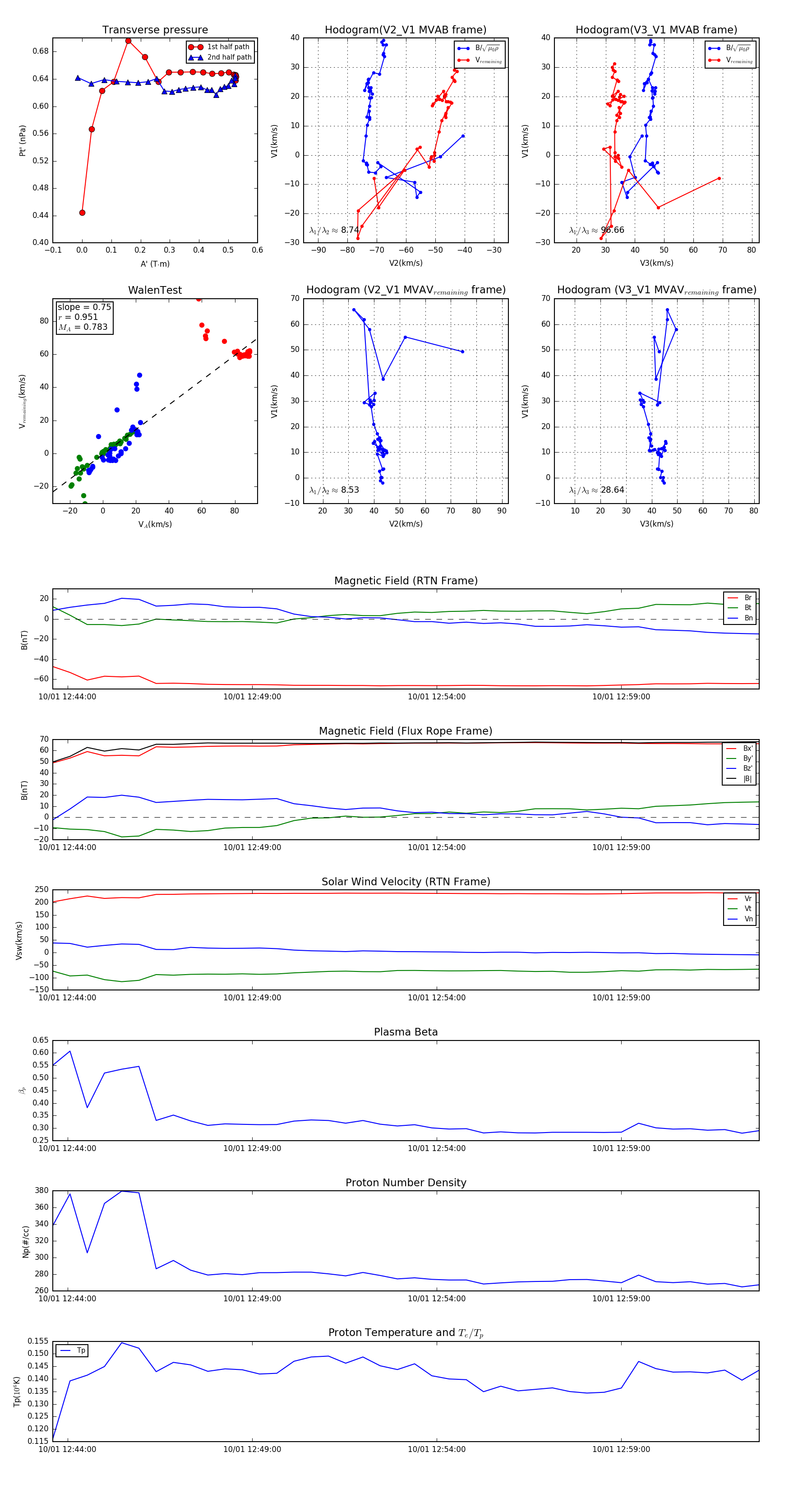
Flux Rope in 2023

Flux Rope Event 2023-10-01 12:43:36 ~ 2023-10-01 13:02:44 (1149 seconds)


plot