HOME   LIST
‹–   –›

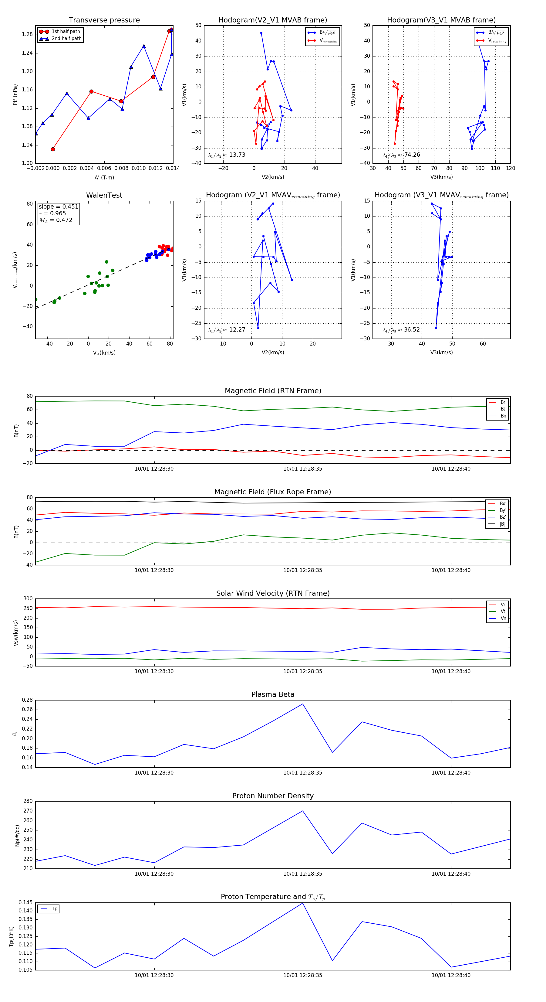
Flux Rope in 2023

Flux Rope Event 2023-10-01 12:28:26 ~ 2023-10-01 12:28:42 (17 seconds)


plot