HOME   LIST
‹–   –›

Flux Rope in 2023

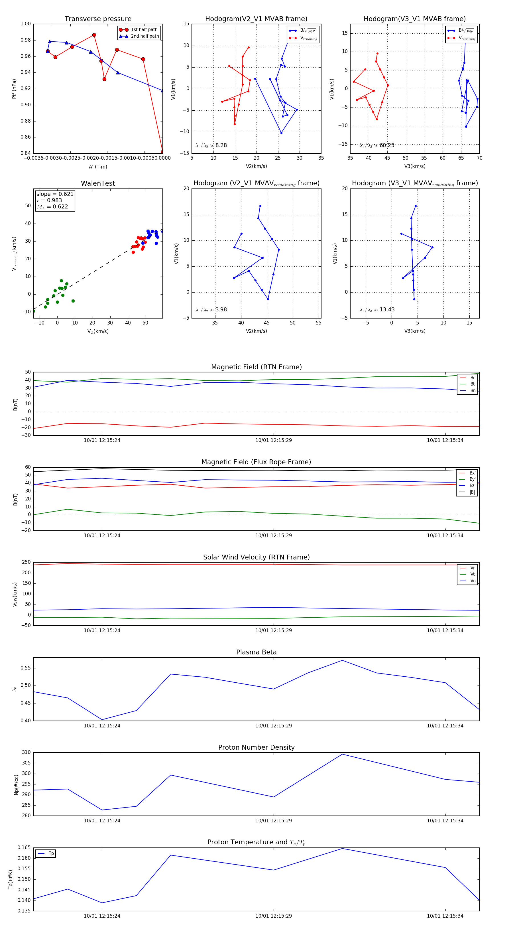
Flux Rope Event 2023-10-01 12:15:22 ~ 2023-10-01 12:15:35 (14 seconds)


plot