HOME   LIST
‹–   –›

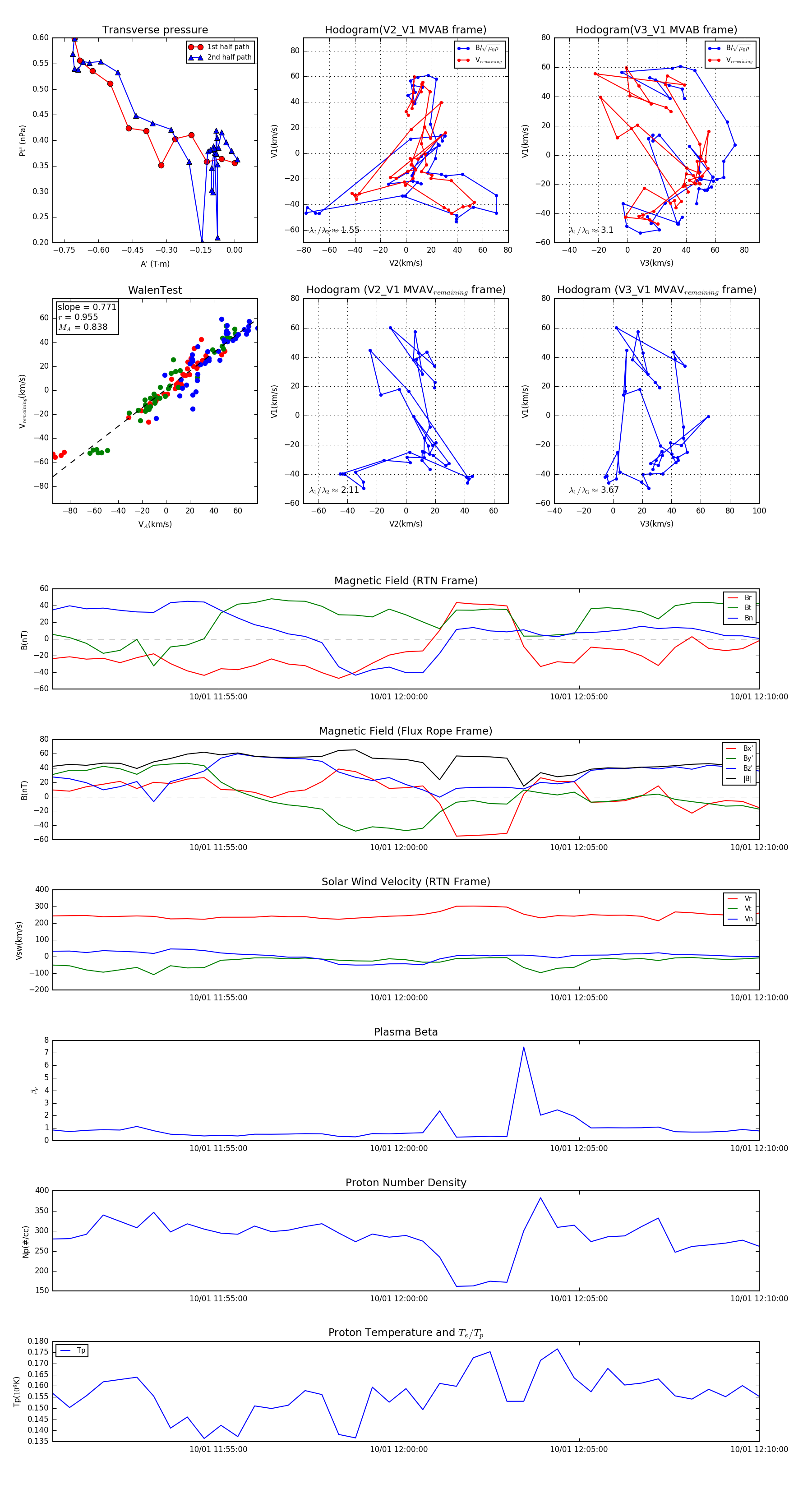
Flux Rope in 2023

Flux Rope Event 2023-10-01 11:50:24 ~ 2023-10-01 12:10:00 (1177 seconds)


plot