HOME   LIST
‹–   –›

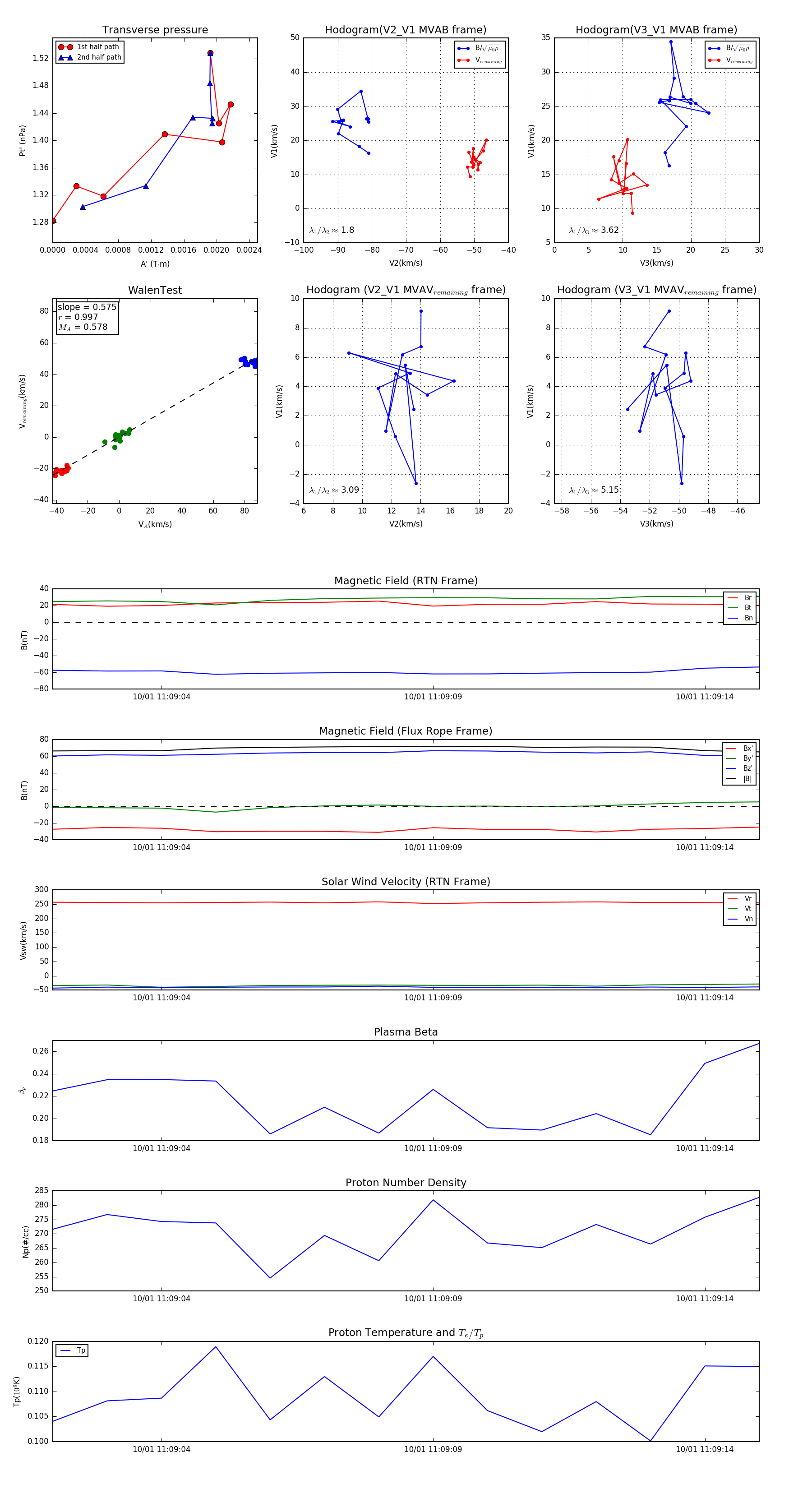
Flux Rope in 2023

Flux Rope Event 2023-10-01 11:09:02 ~ 2023-10-01 11:09:15 (14 seconds)


plot