HOME   LIST
‹–   –›

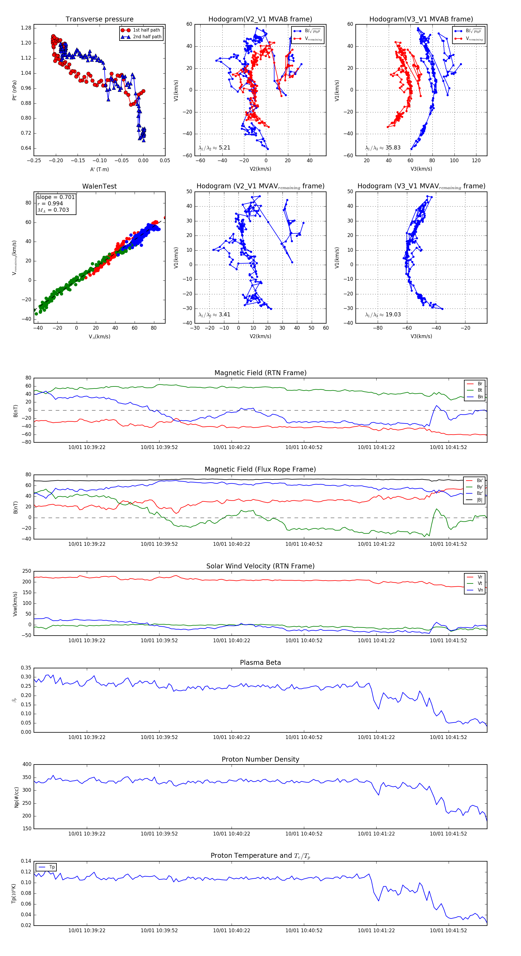
Flux Rope in 2023

Flux Rope Event 2023-10-01 10:39:00 ~ 2023-10-01 10:42:08 (189 seconds)


plot