HOME   LIST
‹–   –›

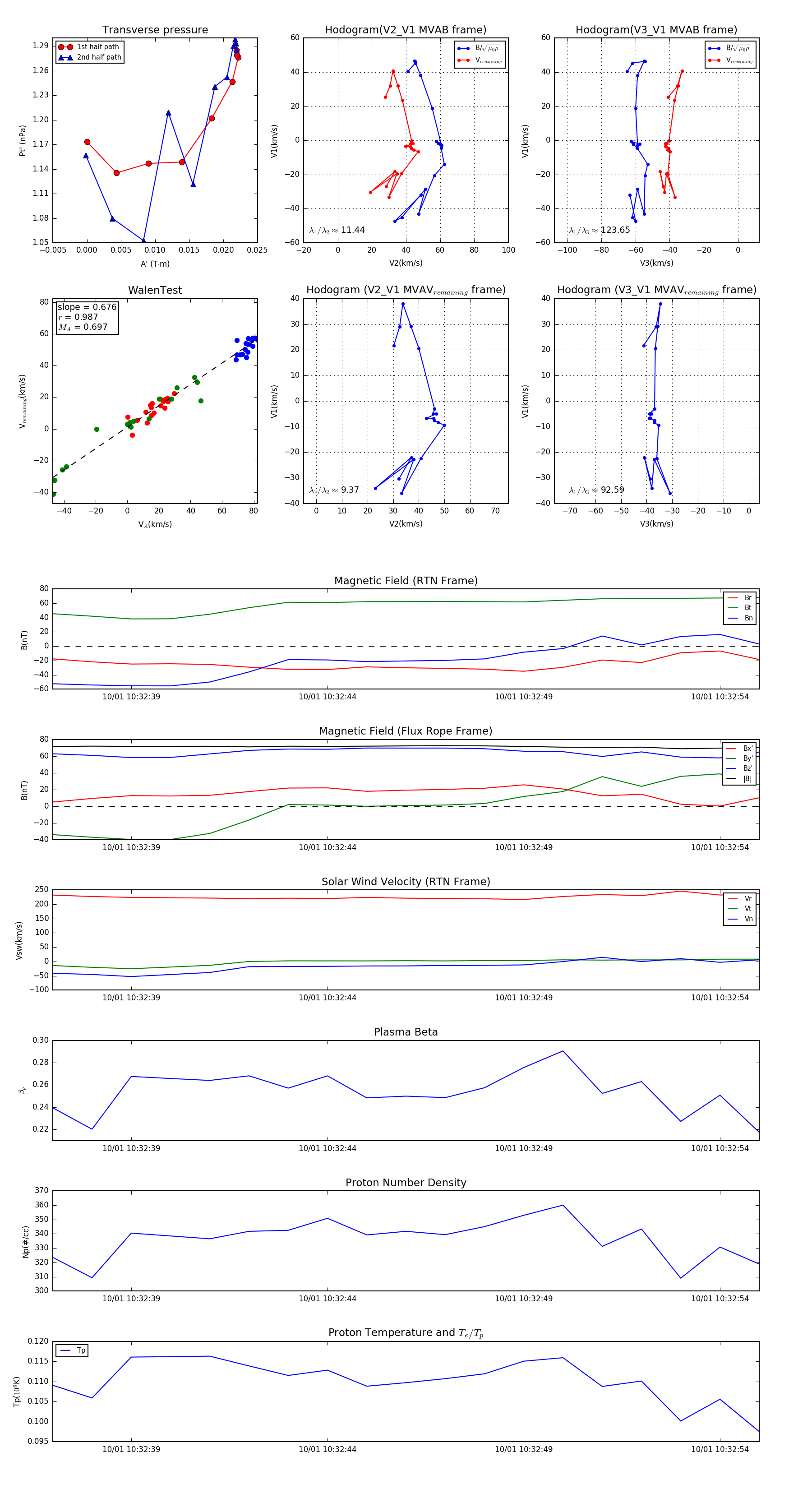
Flux Rope in 2023

Flux Rope Event 2023-10-01 10:32:37 ~ 2023-10-01 10:32:55 (19 seconds)


plot