HOME   LIST
‹–   –›

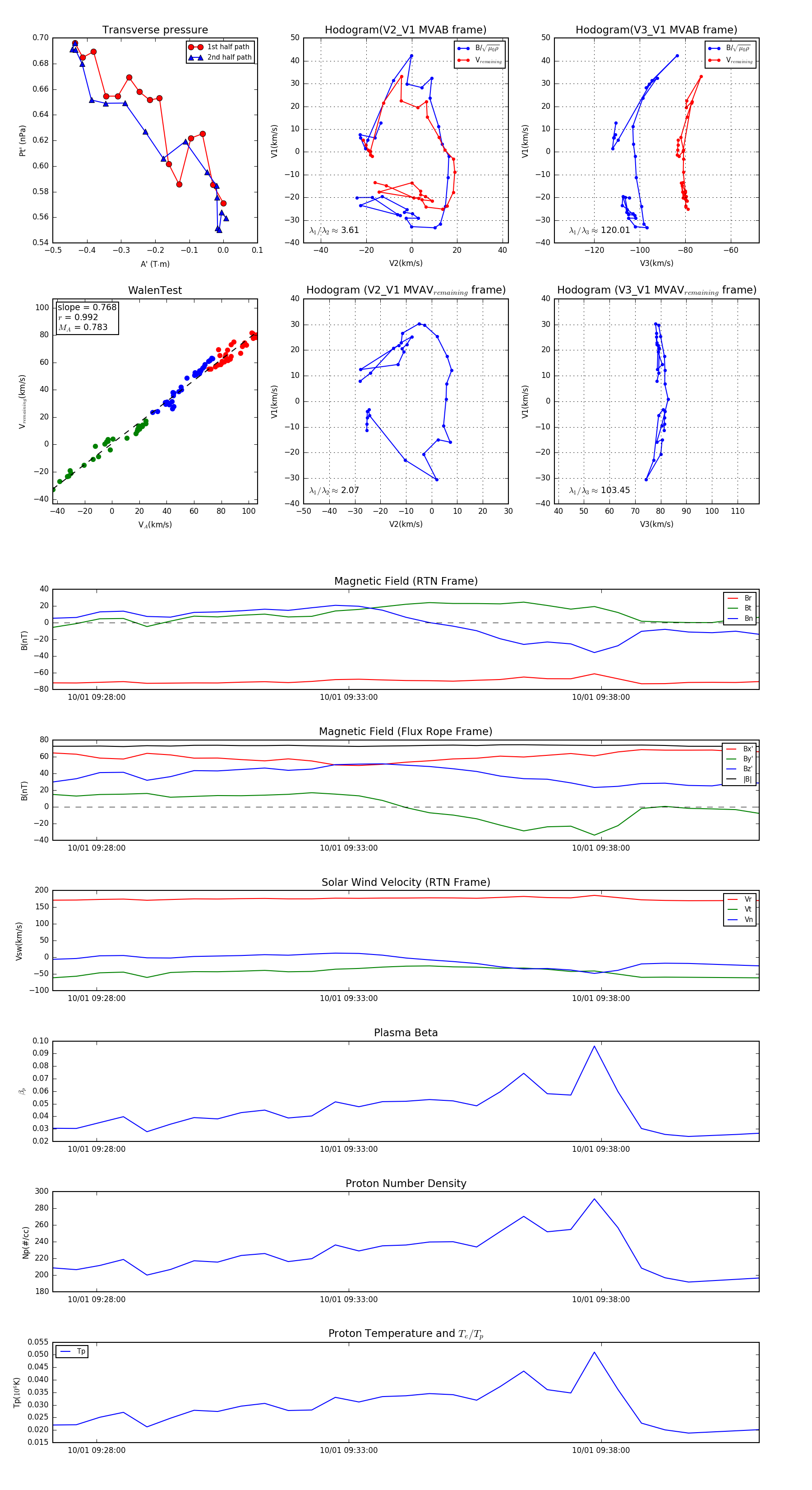
Flux Rope in 2023

Flux Rope Event 2023-10-01 09:27:08 ~ 2023-10-01 09:41:08 (841 seconds)


plot