HOME   LIST
‹–   –›

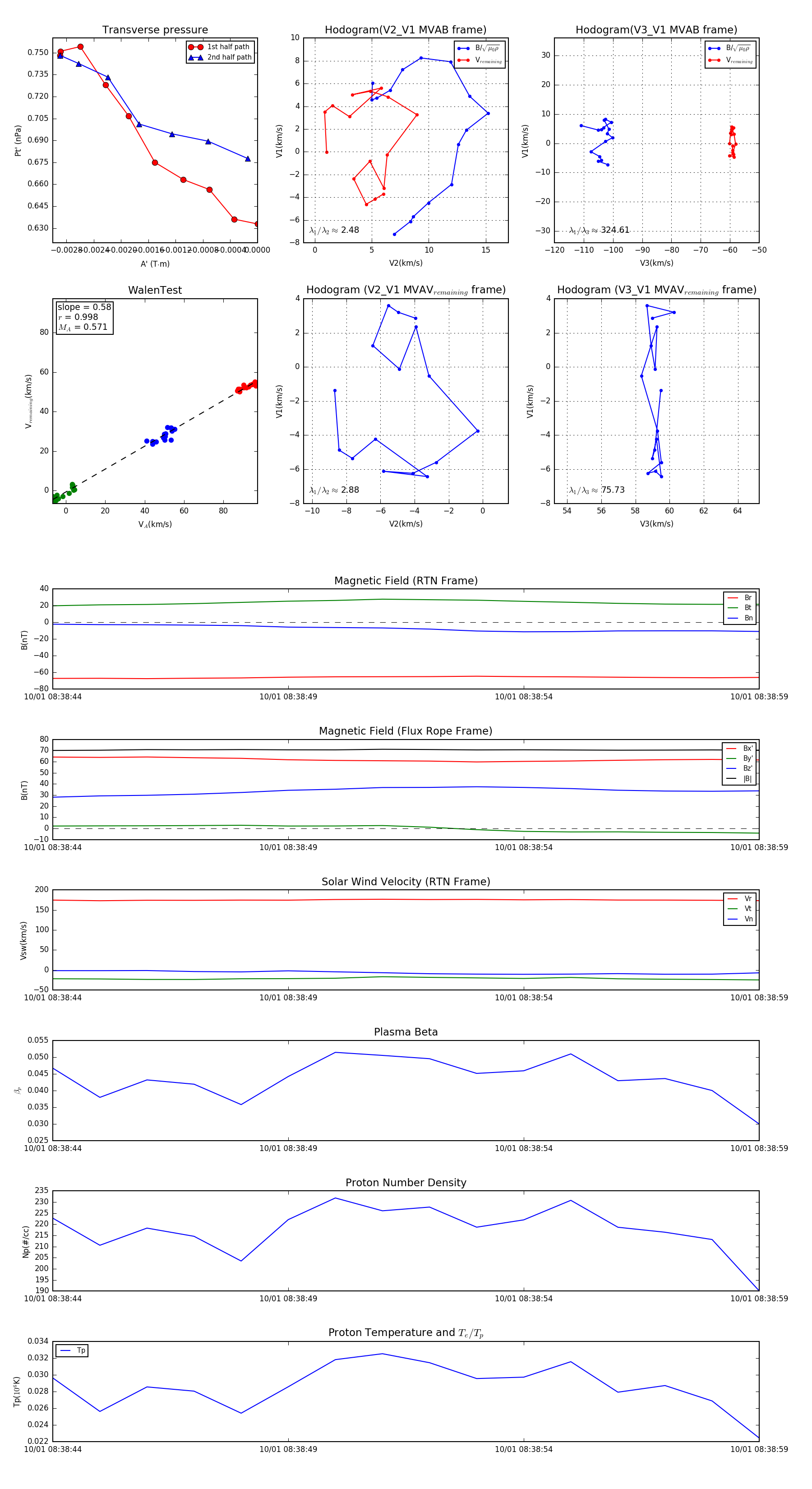
Flux Rope in 2023

Flux Rope Event 2023-10-01 08:38:44 ~ 2023-10-01 08:38:59 (16 seconds)


plot