HOME   LIST
‹–   –›

Flux Rope in 2023

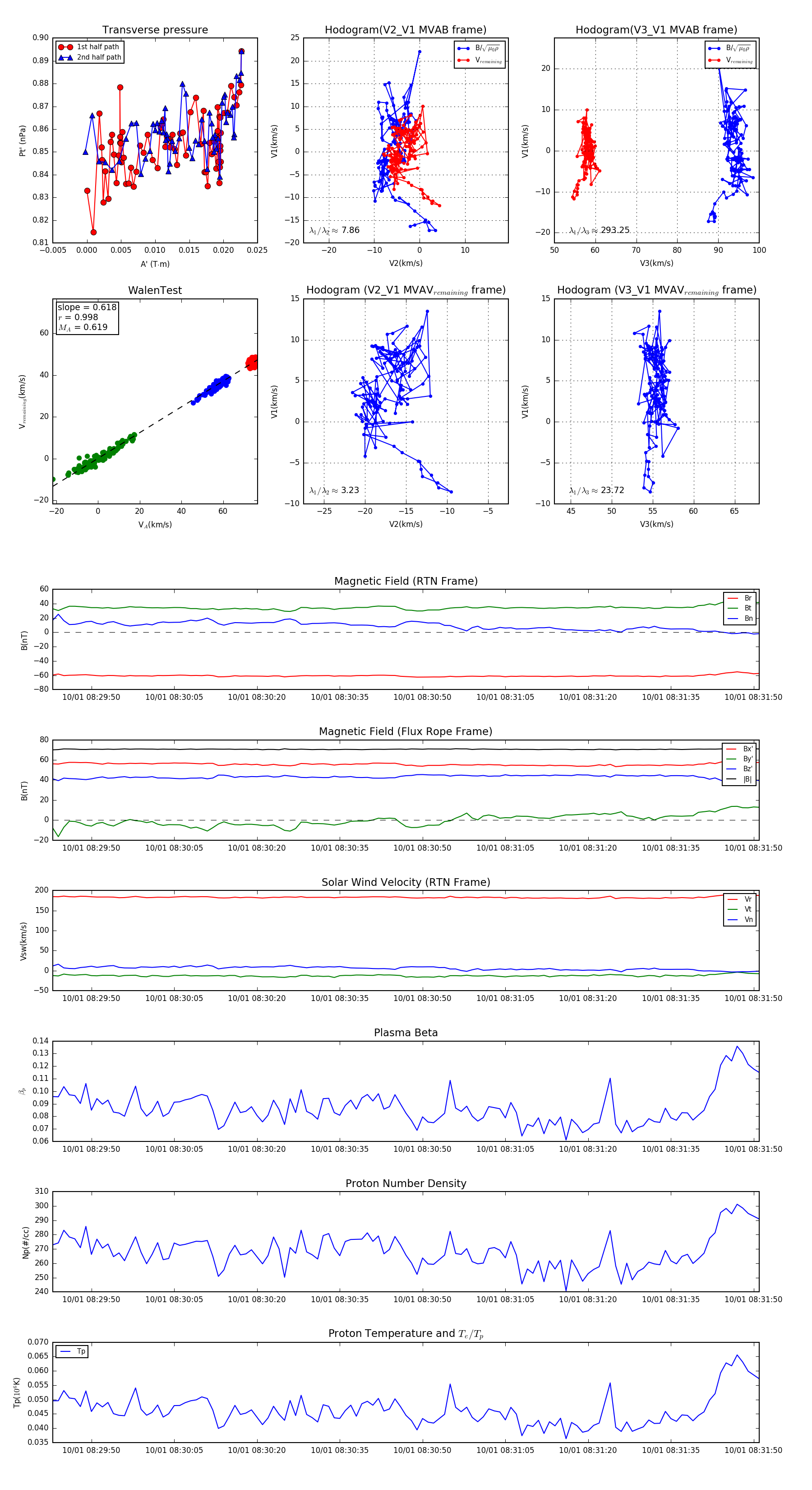
Flux Rope Event 2023-10-01 08:29:43 ~ 2023-10-01 08:31:51 (129 seconds)


plot