HOME   LIST
‹–   –›

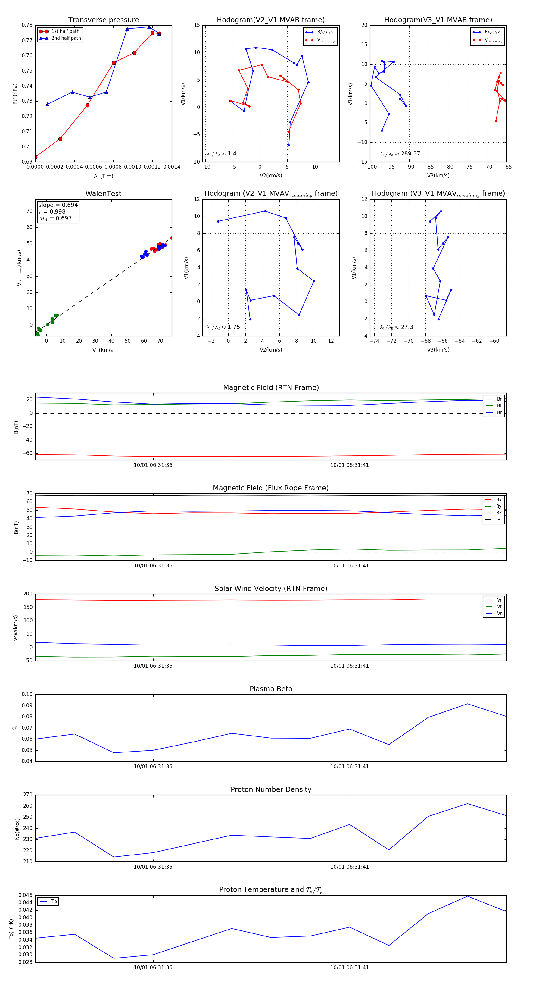
Flux Rope in 2023

Flux Rope Event 2023-10-01 06:31:33 ~ 2023-10-01 06:31:45 (13 seconds)


plot