HOME   LIST
‹–   –›

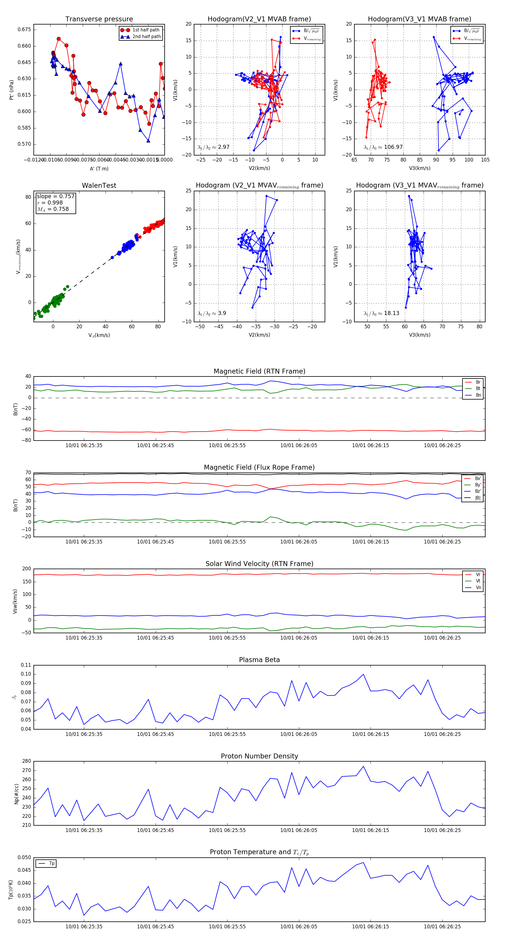
Flux Rope in 2023

Flux Rope Event 2023-10-01 06:25:28 ~ 2023-10-01 06:26:31 (64 seconds)


plot