HOME   LIST
‹–   –›

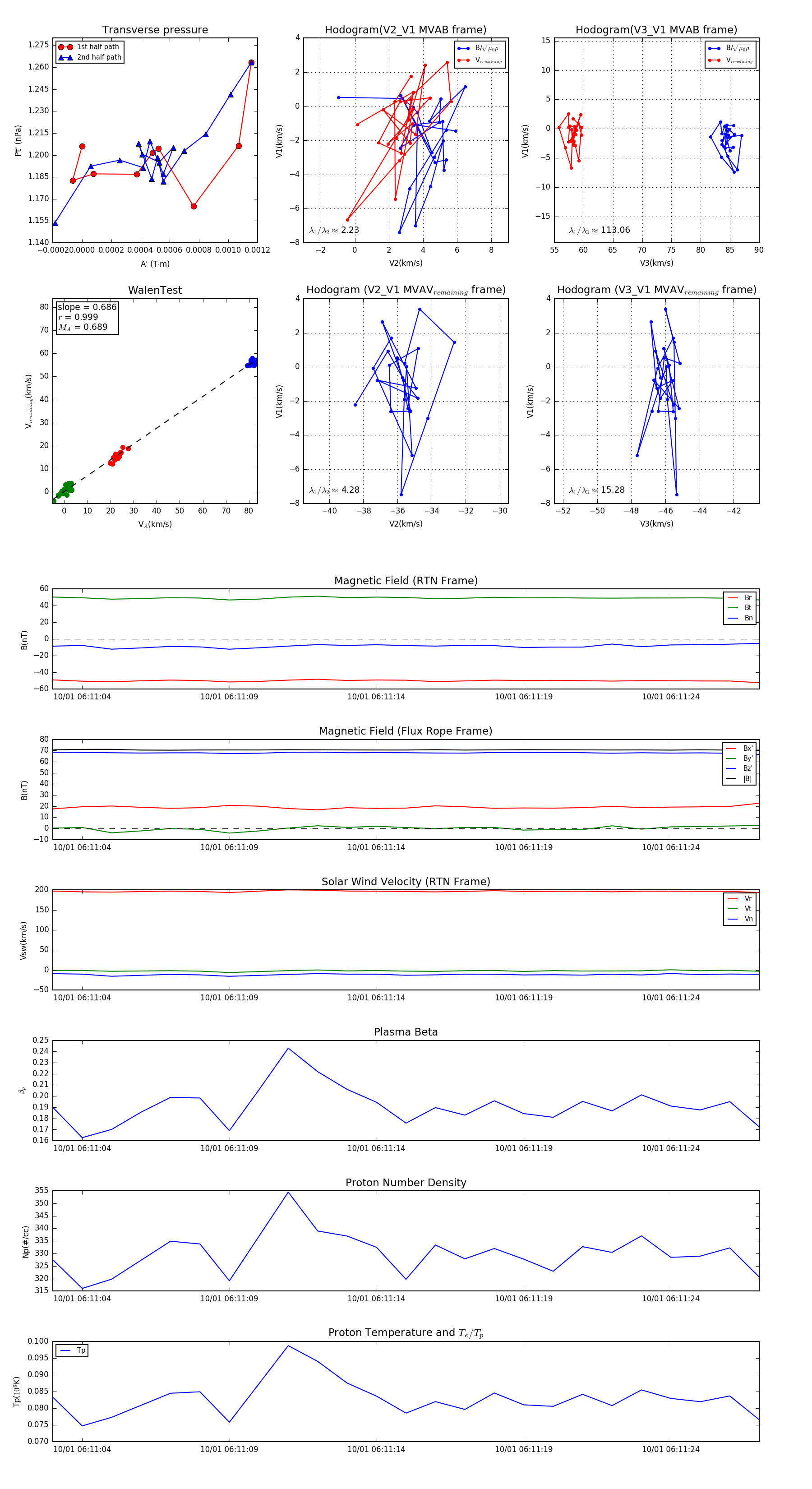
Flux Rope in 2023

Flux Rope Event 2023-10-01 06:11:03 ~ 2023-10-01 06:11:27 (25 seconds)


plot