HOME   LIST
‹–   –›

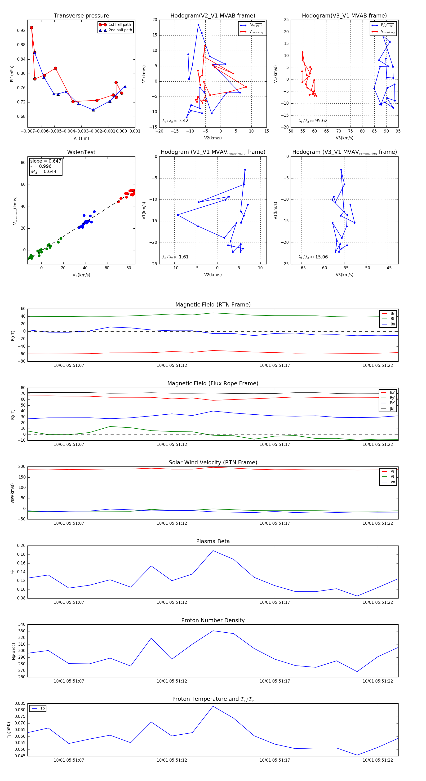
Flux Rope in 2023

Flux Rope Event 2023-10-01 05:51:05 ~ 2023-10-01 05:51:23 (19 seconds)


plot