HOME   LIST
‹–   –›

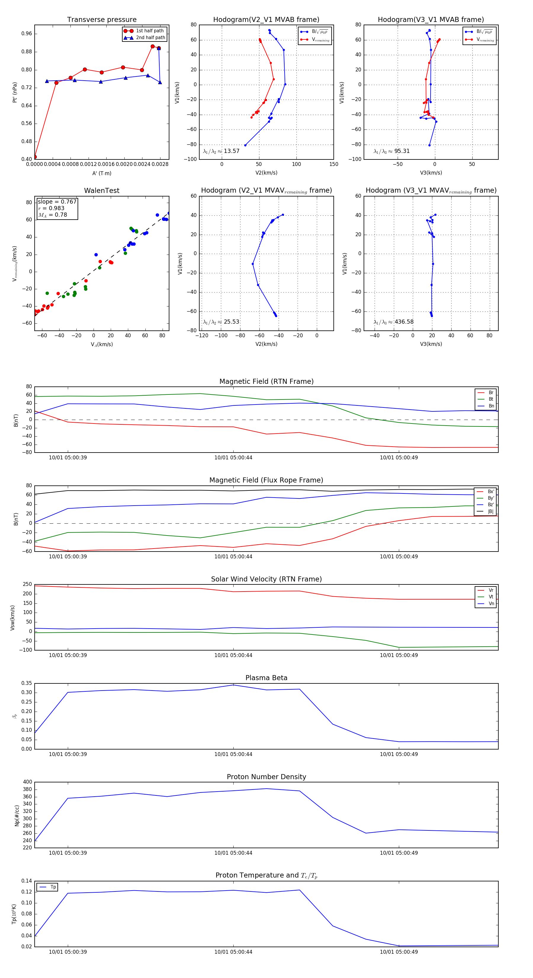
Flux Rope in 2023

Flux Rope Event 2023-10-01 05:00:38 ~ 2023-10-01 05:00:52 (15 seconds)


plot