HOME   LIST
‹–   –›

Flux Rope in 2023

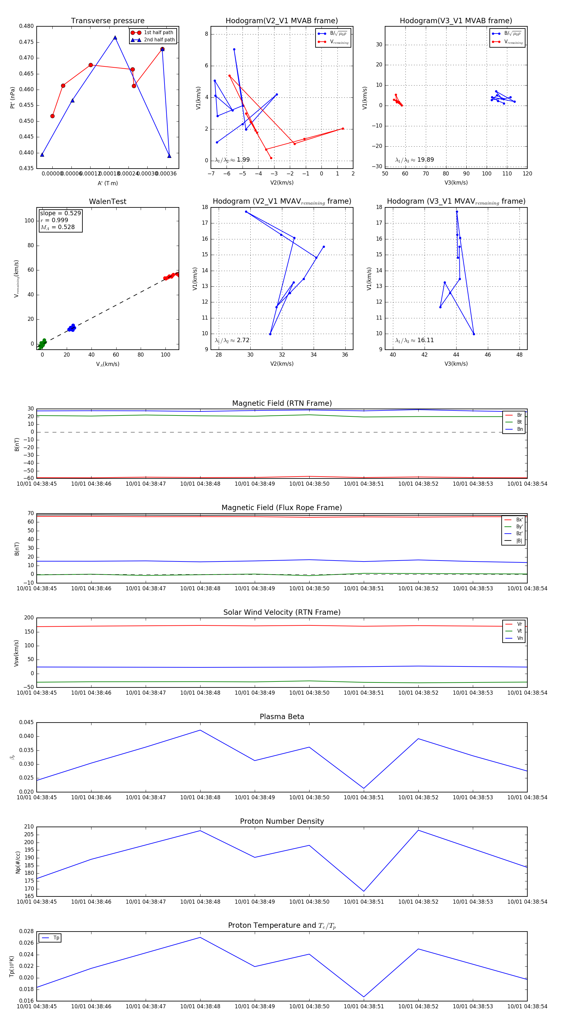
Flux Rope Event 2023-10-01 04:38:45 ~ 2023-10-01 04:38:54 (10 seconds)


plot