HOME   LIST
‹–   –›

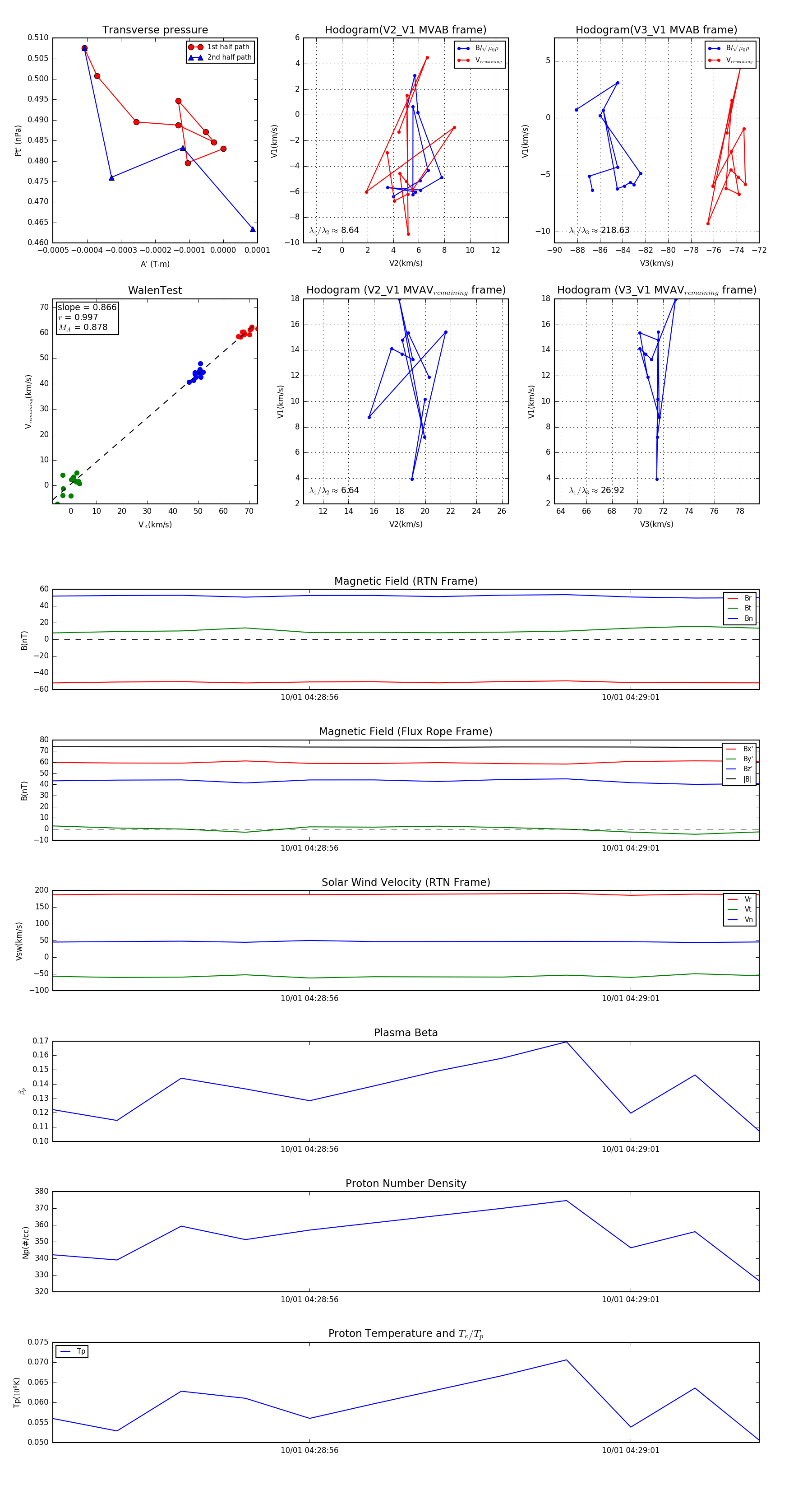
Flux Rope in 2023

Flux Rope Event 2023-10-01 04:28:52 ~ 2023-10-01 04:29:03 (12 seconds)


plot