HOME   LIST
‹–   –›

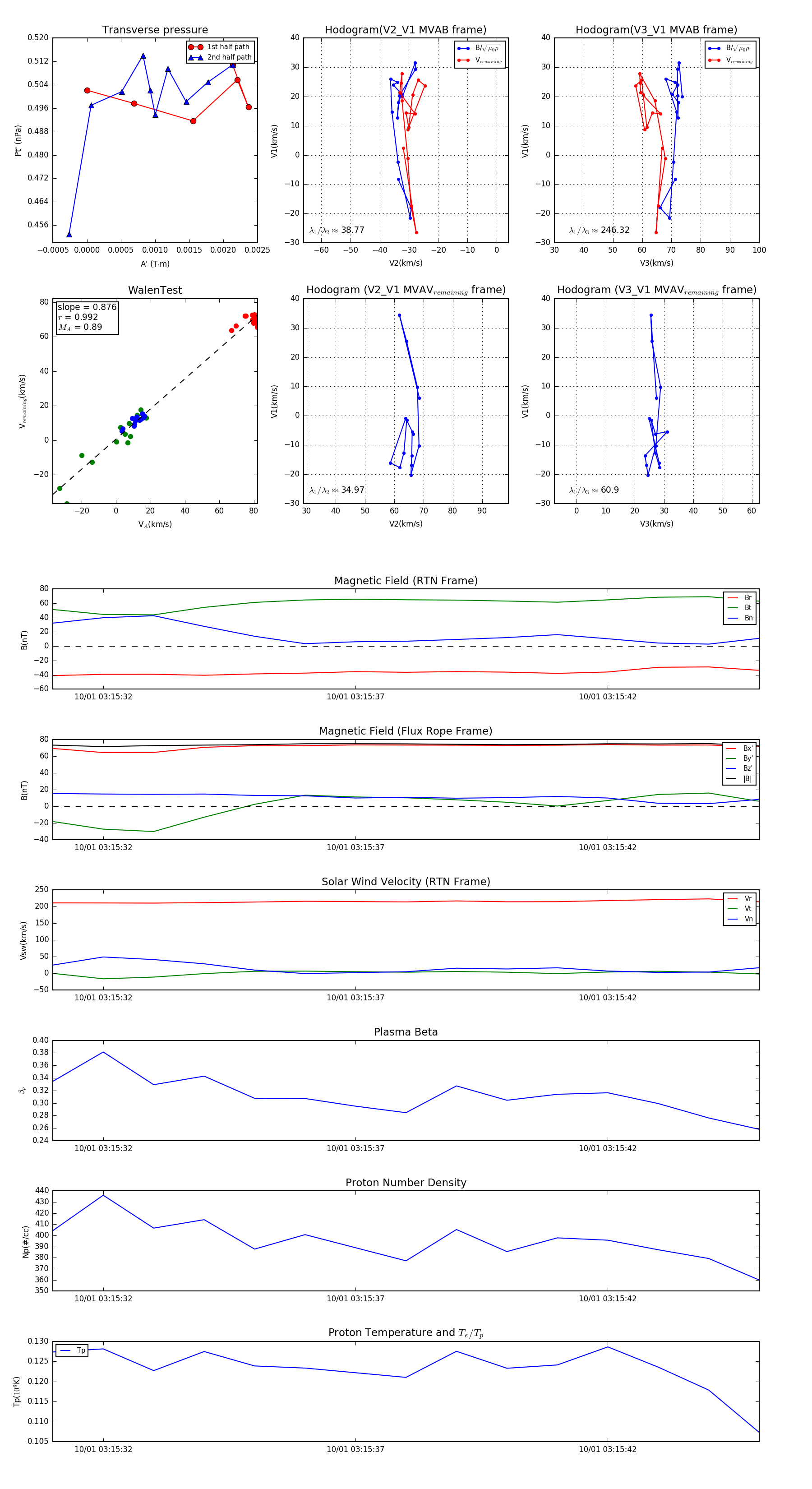
Flux Rope in 2023

Flux Rope Event 2023-10-01 03:15:31 ~ 2023-10-01 03:15:45 (15 seconds)


plot