HOME   LIST
‹–   –›

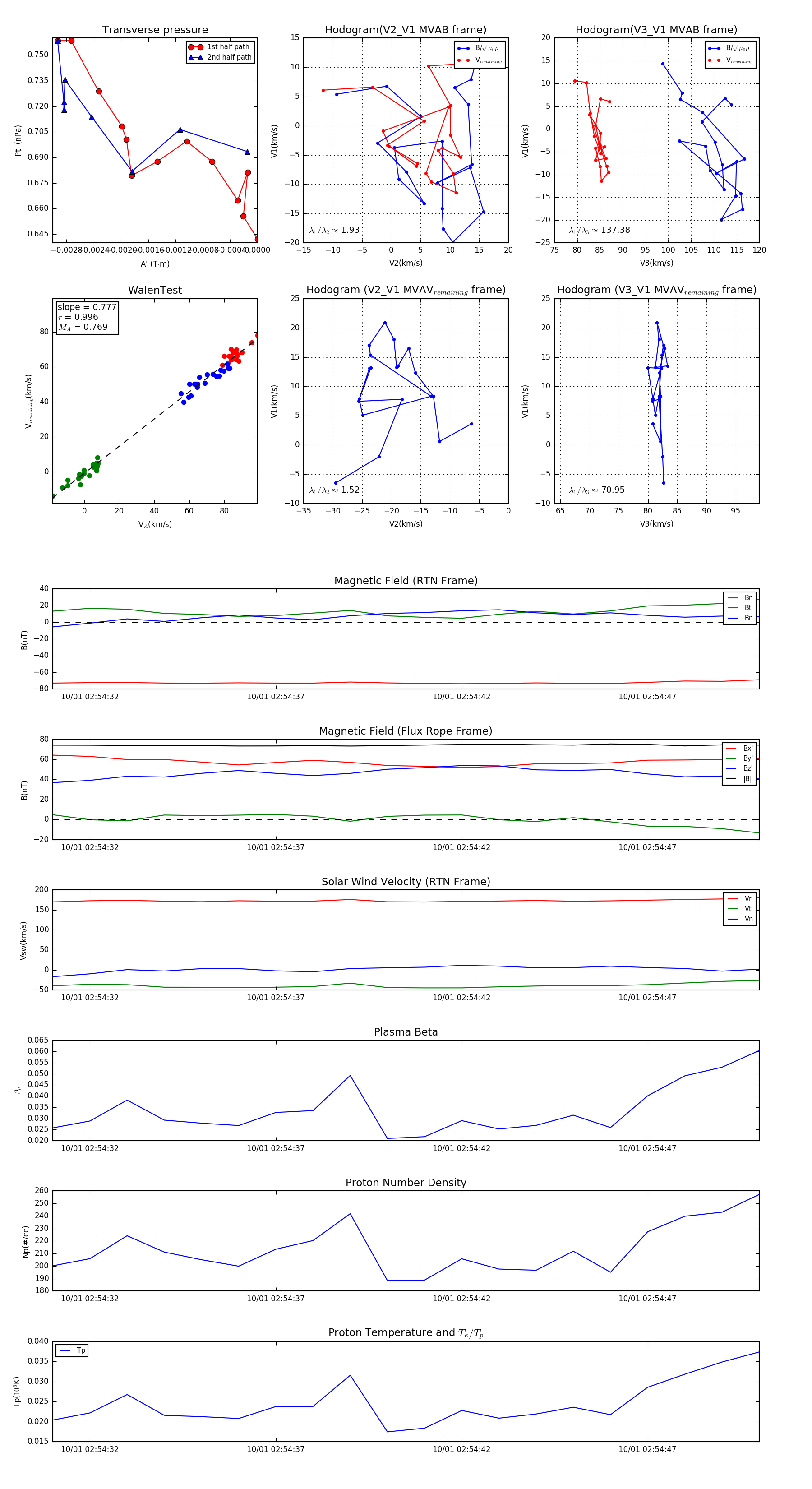
Flux Rope in 2023

Flux Rope Event 2023-10-01 02:54:31 ~ 2023-10-01 02:54:50 (20 seconds)


plot