HOME   LIST
‹–   –›

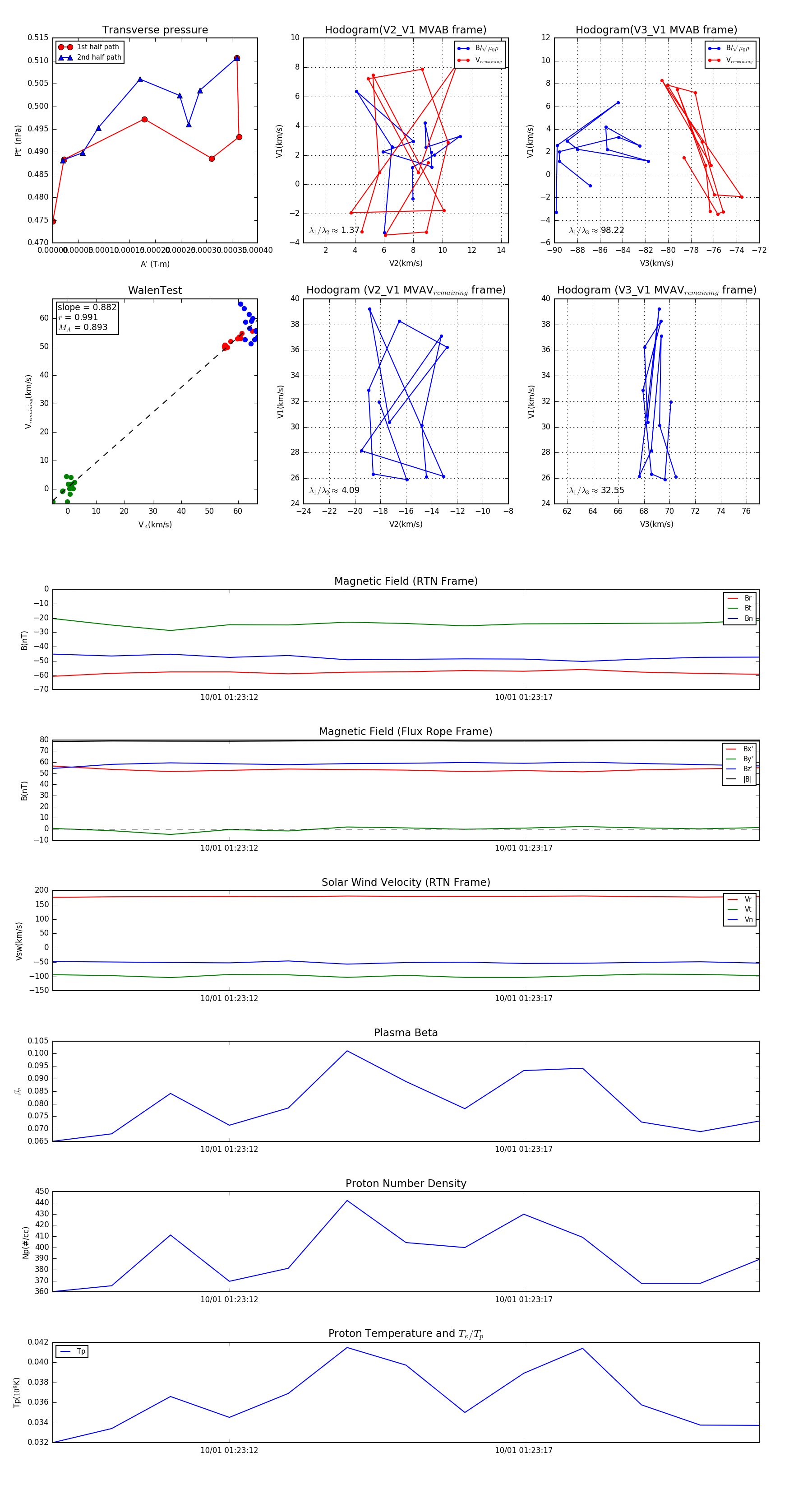
Flux Rope in 2023

Flux Rope Event 2023-10-01 01:23:09 ~ 2023-10-01 01:23:21 (13 seconds)


plot