HOME   LIST
‹–   –›

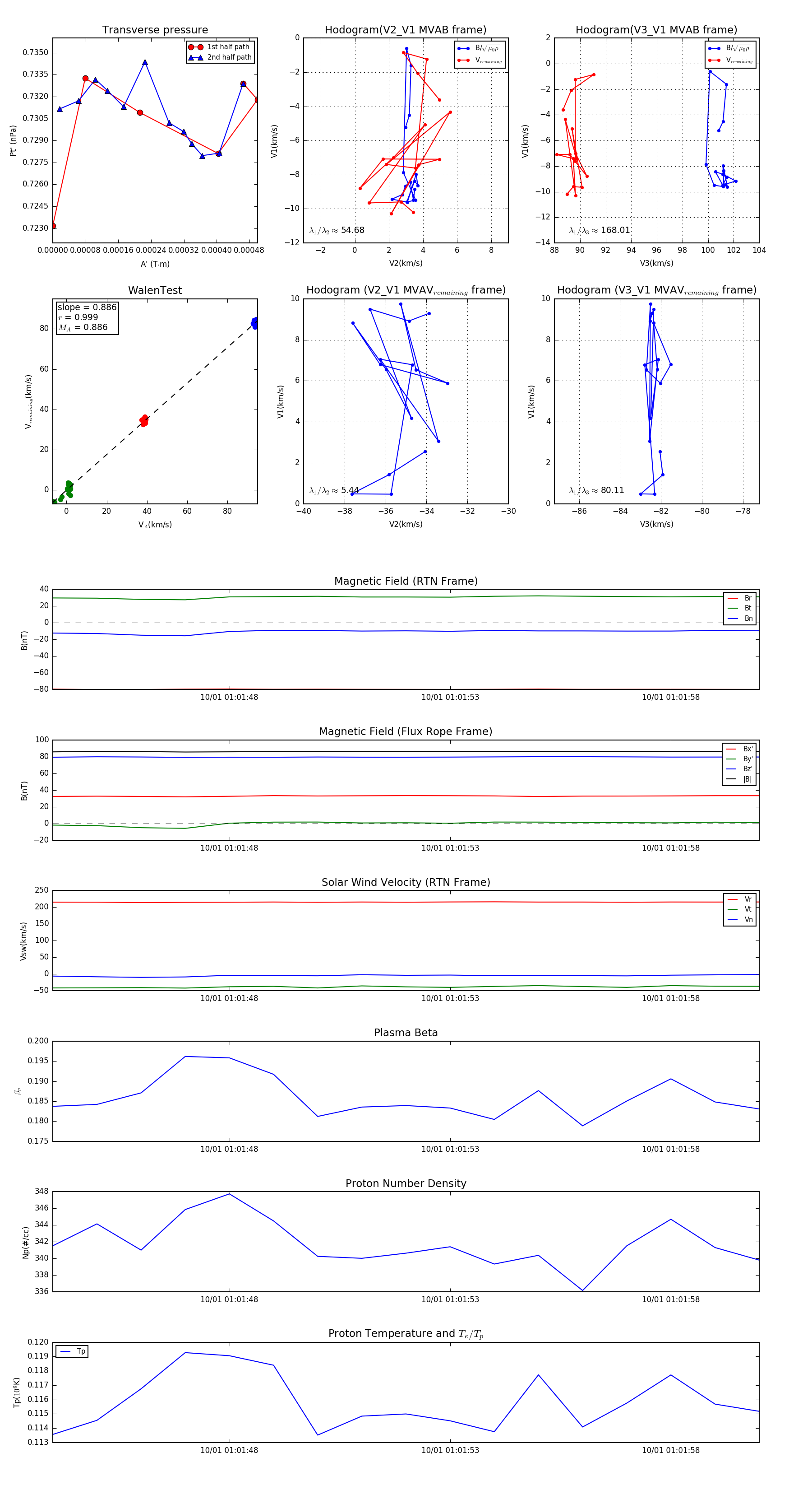
Flux Rope in 2023

Flux Rope Event 2023-10-01 01:01:44 ~ 2023-10-01 01:02:00 (17 seconds)


plot