HOME   LIST
‹–   –›

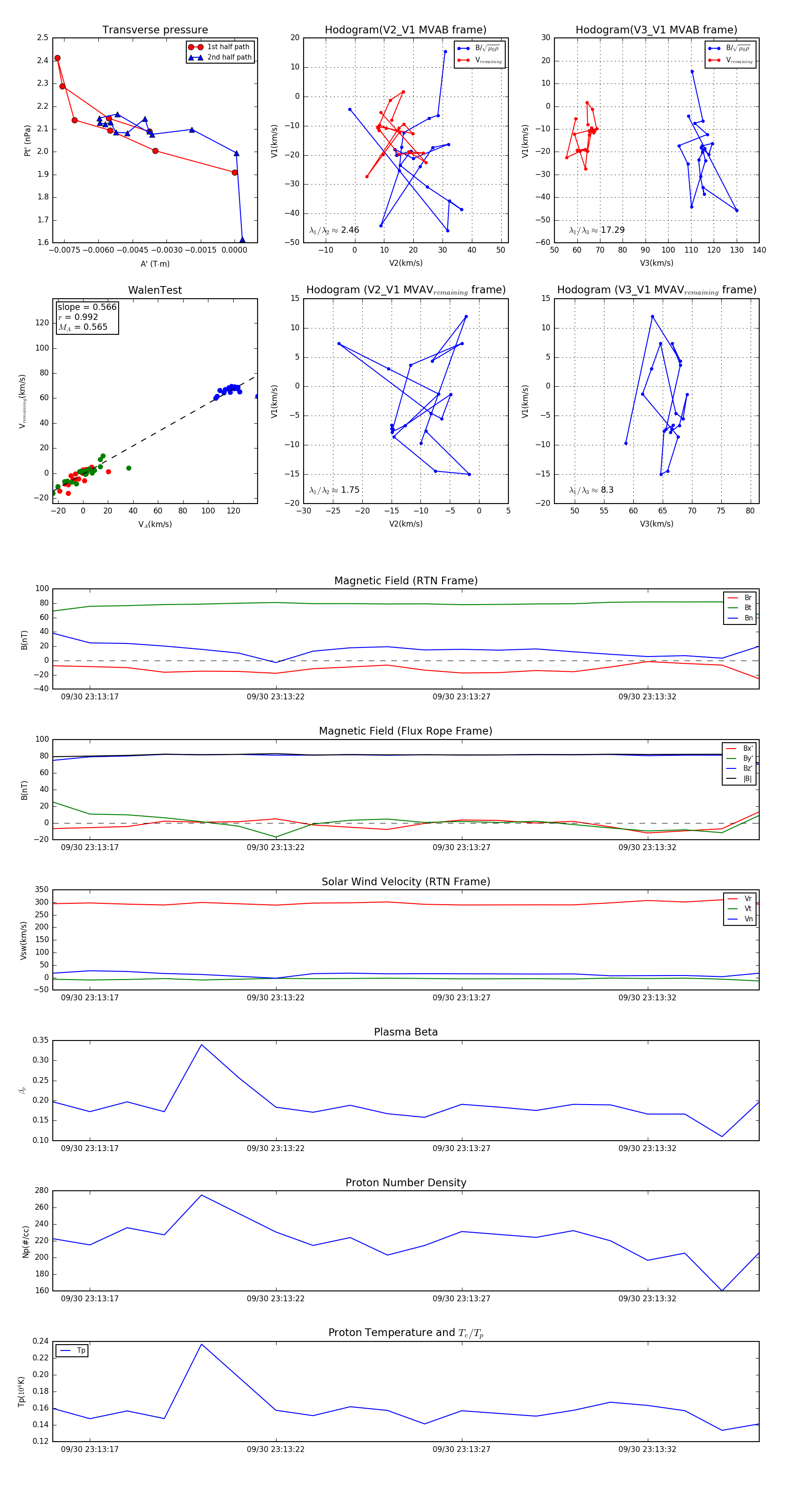
Flux Rope in 2023

Flux Rope Event 2023-09-30 23:13:16 ~ 2023-09-30 23:13:35 (20 seconds)


plot