HOME   LIST
‹–   –›

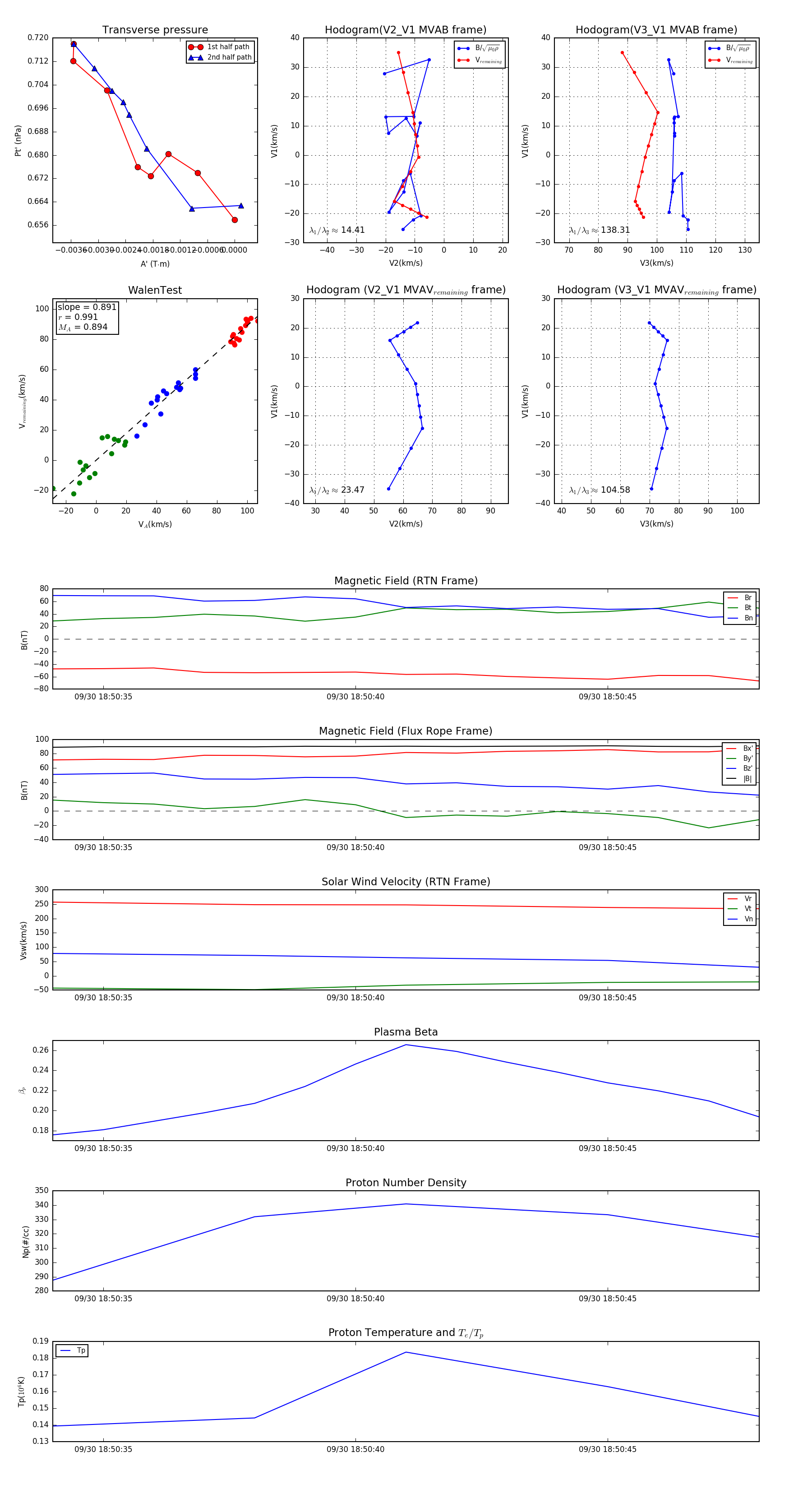
Flux Rope in 2023

Flux Rope Event 2023-09-30 18:50:34 ~ 2023-09-30 18:50:48 (15 seconds)


plot