HOME   LIST
‹–   –›

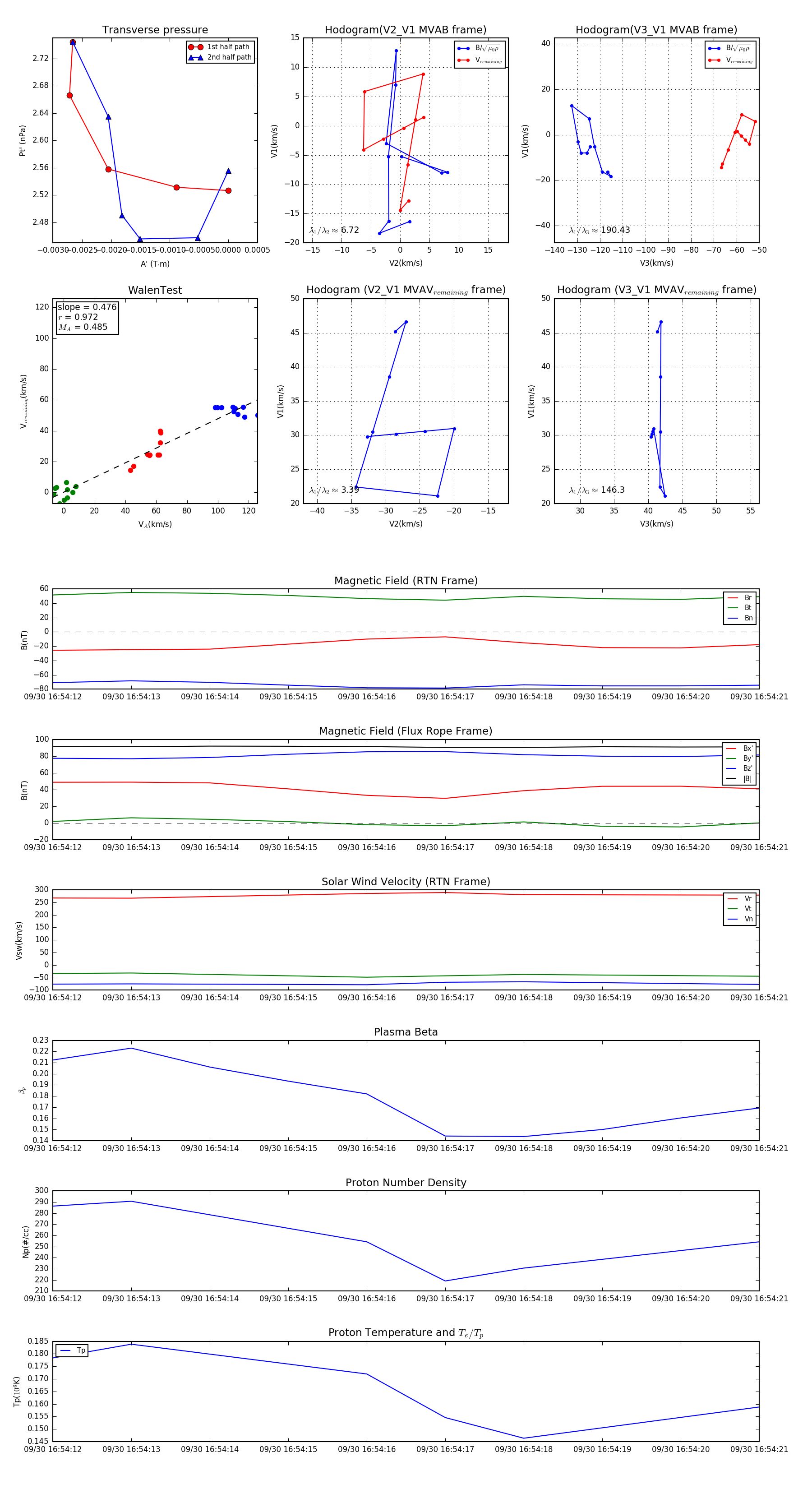
Flux Rope in 2023

Flux Rope Event 2023-09-30 16:54:12 ~ 2023-09-30 16:54:21 (10 seconds)


plot