HOME   LIST
‹–   –›

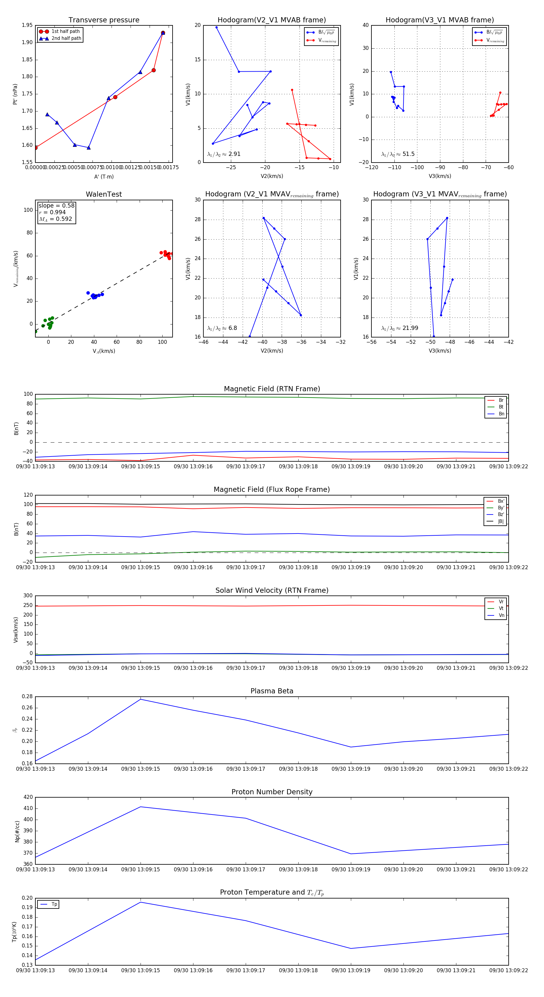
Flux Rope in 2023

Flux Rope Event 2023-09-30 13:09:13 ~ 2023-09-30 13:09:22 (10 seconds)


plot