HOME   LIST
‹–   –›

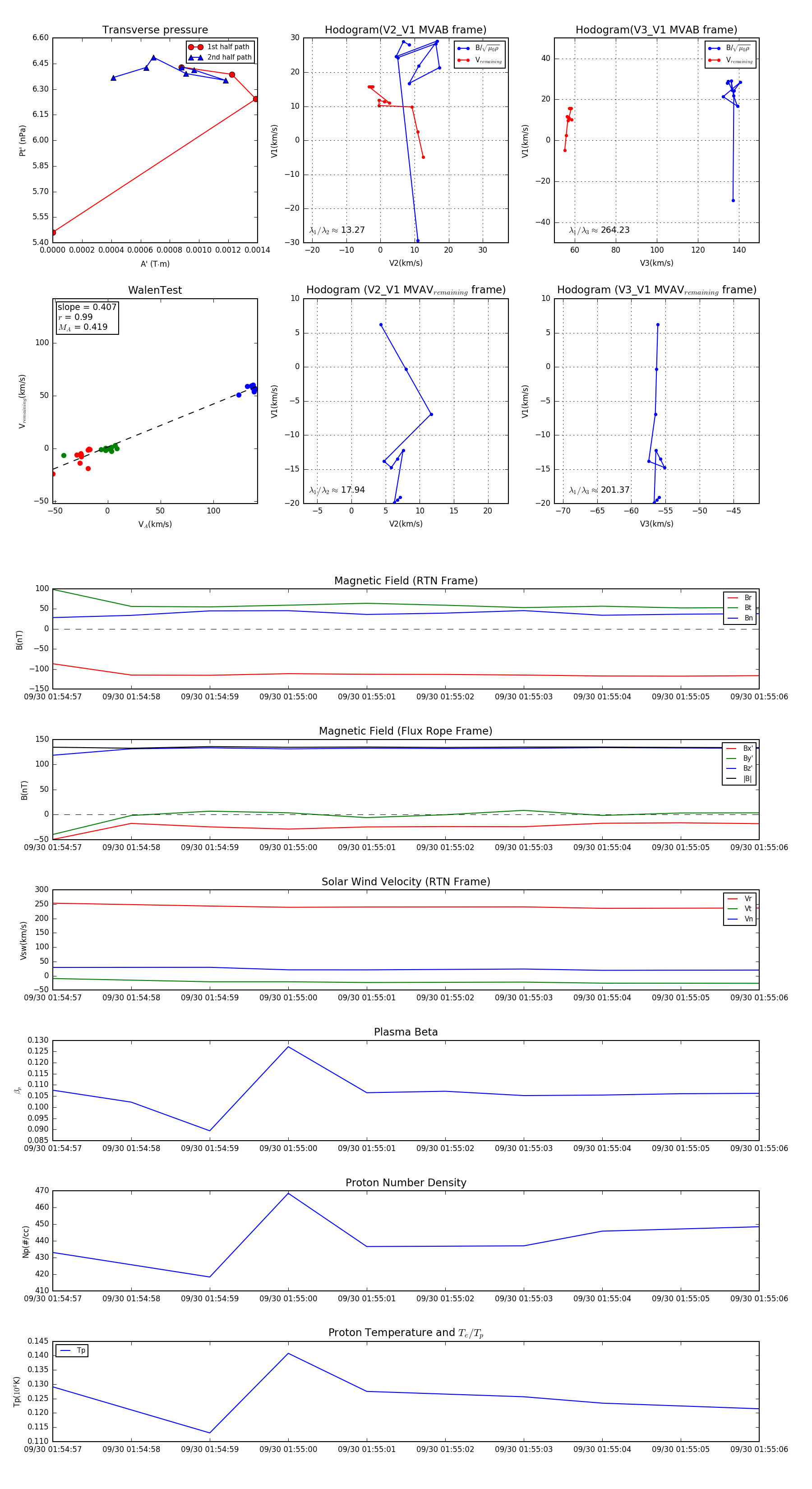
Flux Rope in 2023

Flux Rope Event 2023-09-30 01:54:57 ~ 2023-09-30 01:55:06 (10 seconds)


plot