HOME   LIST
‹–   –›

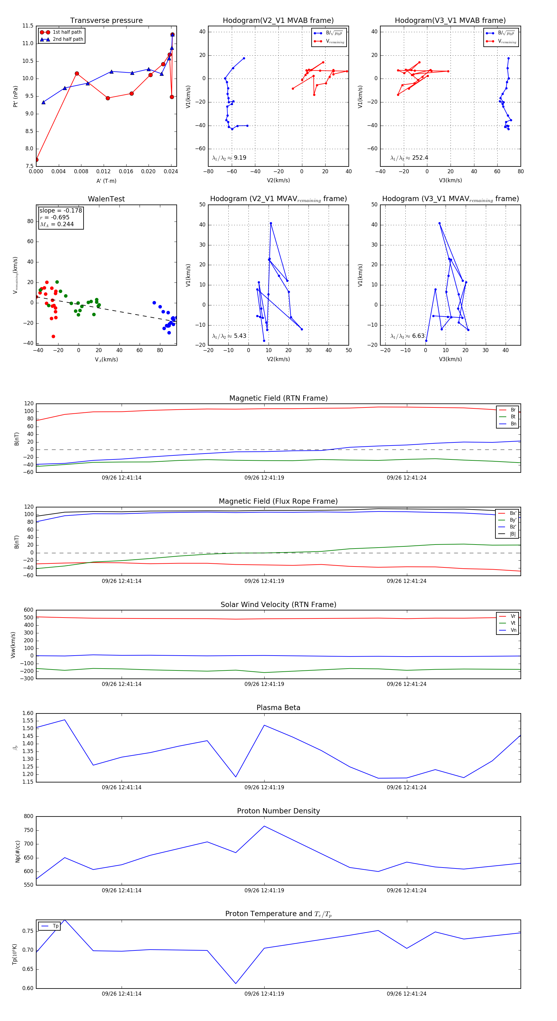
Flux Rope in 2023

Flux Rope Event 2023-09-26 12:41:11 ~ 2023-09-26 12:41:28 (18 seconds)


plot