HOME   LIST
‹–   –›

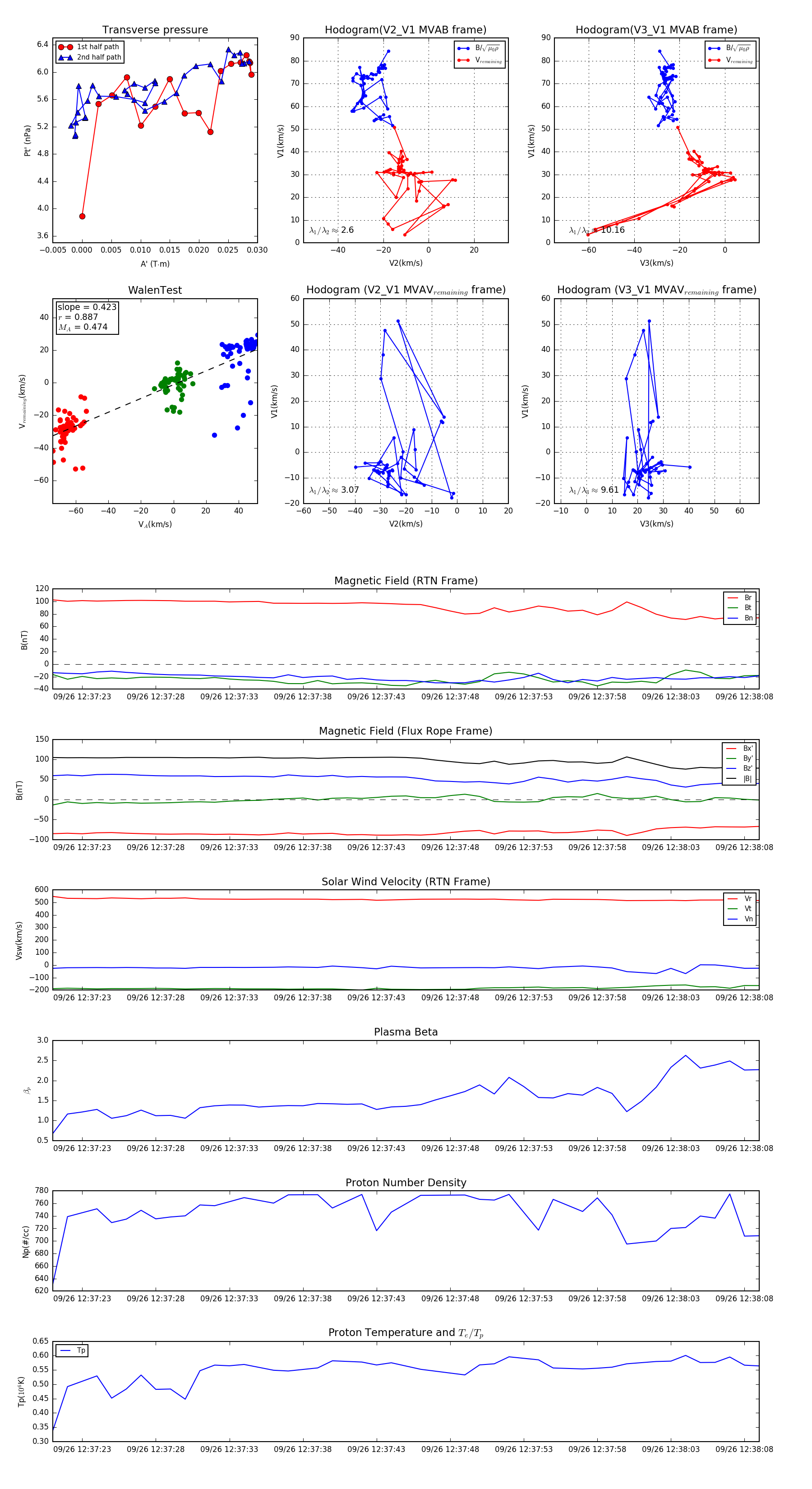
Flux Rope in 2023

Flux Rope Event 2023-09-26 12:37:21 ~ 2023-09-26 12:38:09 (49 seconds)


plot