HOME   LIST
‹–   –›

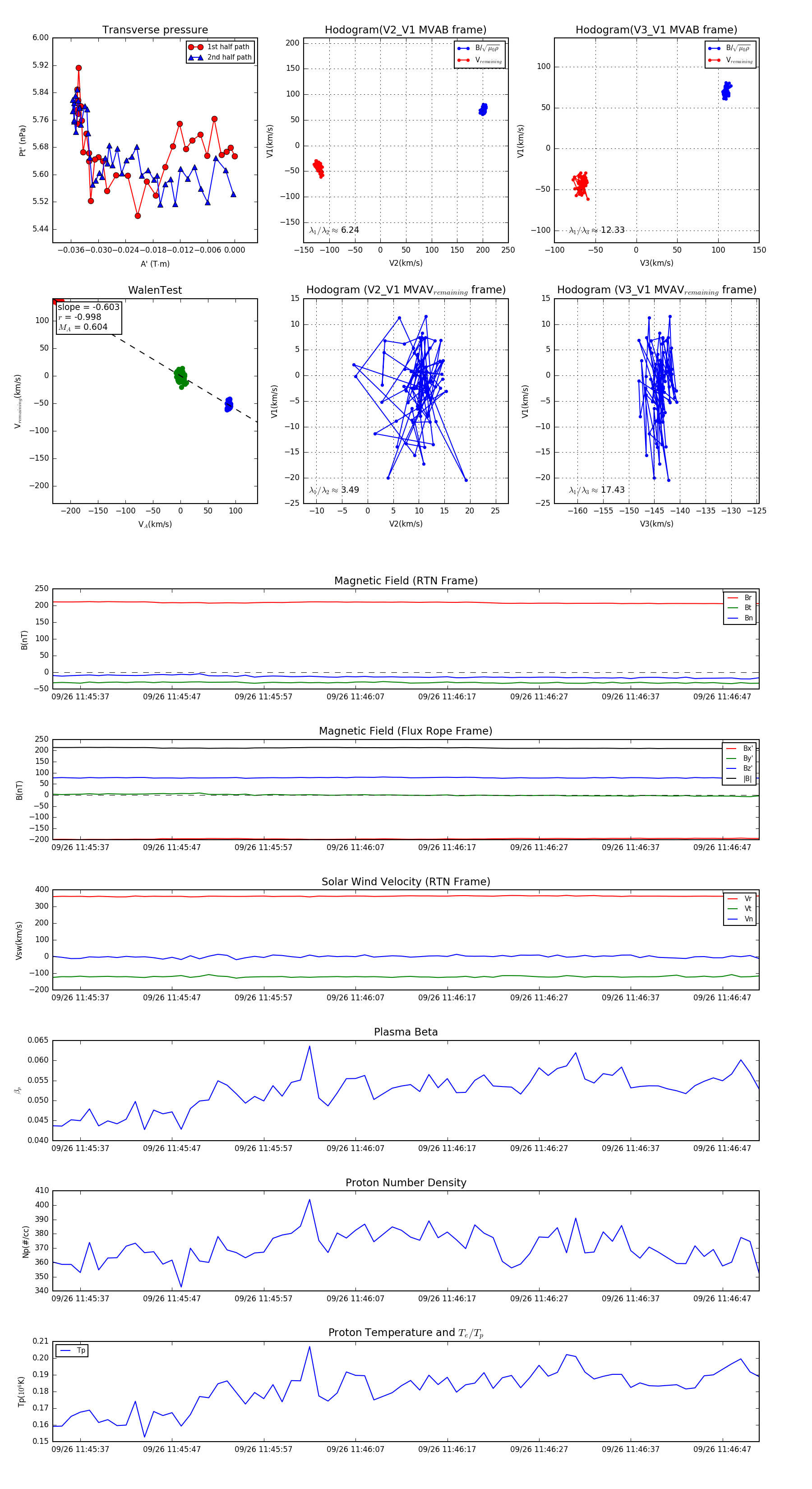
Flux Rope in 2023

Flux Rope Event 2023-09-26 11:45:34 ~ 2023-09-26 11:46:51 (78 seconds)


plot