HOME   LIST
‹–   –›

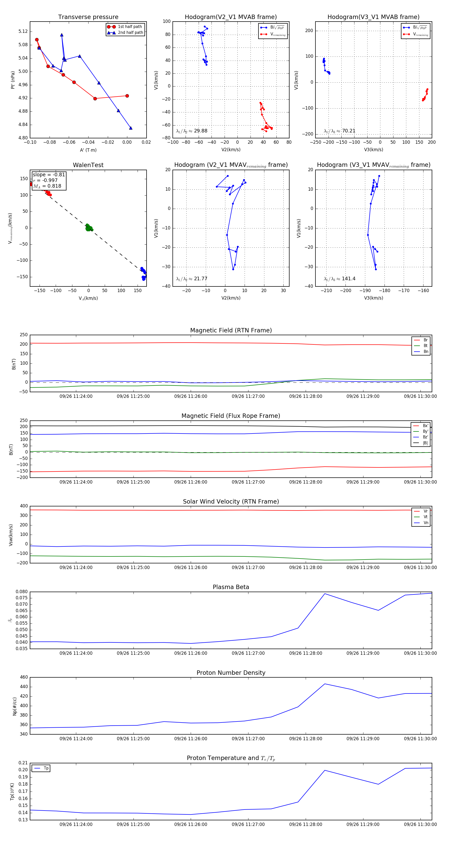
Flux Rope in 2023

Flux Rope Event 2023-09-26 11:23:12 ~ 2023-09-26 11:30:12 (421 seconds)


plot