HOME   LIST
‹–   –›

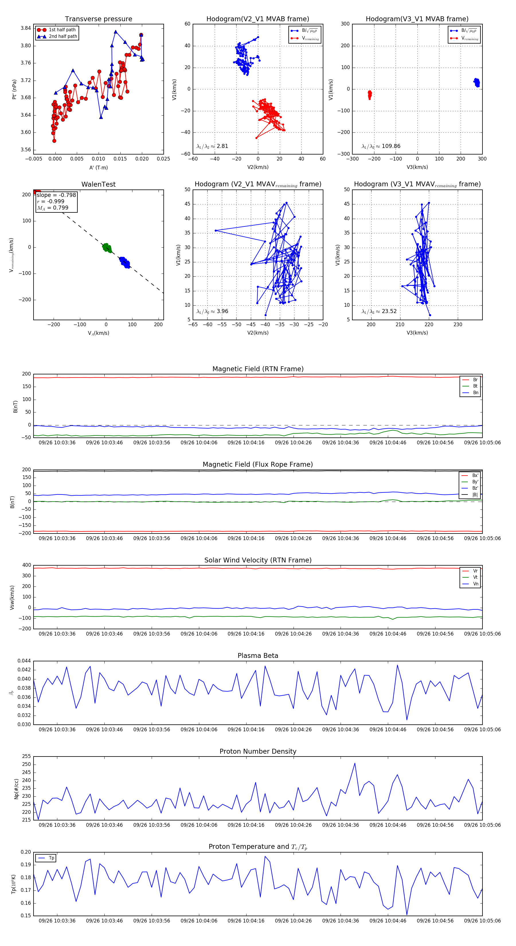
Flux Rope in 2023

Flux Rope Event 2023-09-26 10:03:31 ~ 2023-09-26 10:05:06 (96 seconds)


plot